A Simple Audio AGC Circuit
As I was planning to put together a direct conversion reciever, I needed an audio AGC circuit to bring the varying signal levels out to a consant level. I found this design online, was skeptical, so I decided to try it. Tweaking around some values and omitting part of the circuit, this little circuit performed as well as described.
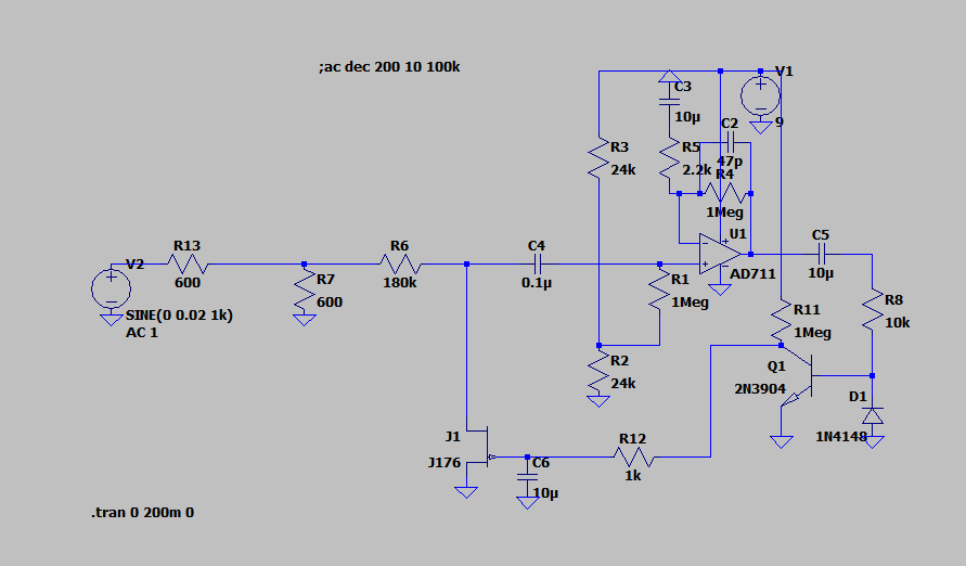
The slightly modified version of the circuit. You can download the LTSpice schematic here:
The circuit uses a P-channel JFET, the J176, as a variable resistor. R6 and J1 form a voltage divider that attenuates the input signal to a few millivolts. The amplifier stage has very high gain to bring the signal level back up to ~0.6V peak to peak at the output. Q1 conducts for signal levels larger than 0.6V peak, lowering the voltage applied to the gate of the J176 and therefore increasing attenuation at the input until the output is back to 0.6V peak to peak. R11 controls the recovery time and R12 controls attack time.

It took me about half an hour to build this circuit on a small piece of copper board. I used a LM358 opamp. Testing it with a function generator, it performed very similarly to the simulation, providing a constant output level for inputs ranging from a couple millivolts to a few volts (a great dynamic range!) However:
- I have not tested this circuit with actual audio (music/voice) yet.
- This circuit was sensitive to 60Hz interference. Filtering the bias voltage divider by adding a 10u cap to ground between R2 and R3 helped some. Maybe the high input impedance and the high gain of the amplifier has to do with this too?
I used the other half of the dual opamp to build an active 3kHz LPF. Like I said at the beginning I hope to use this circuit in a direct conversion reciever (whenever I get around to building that). If I do, I’ll replace the LM358 with something better like a NE5532.