G4USP

Page last updated: 29/09/2012

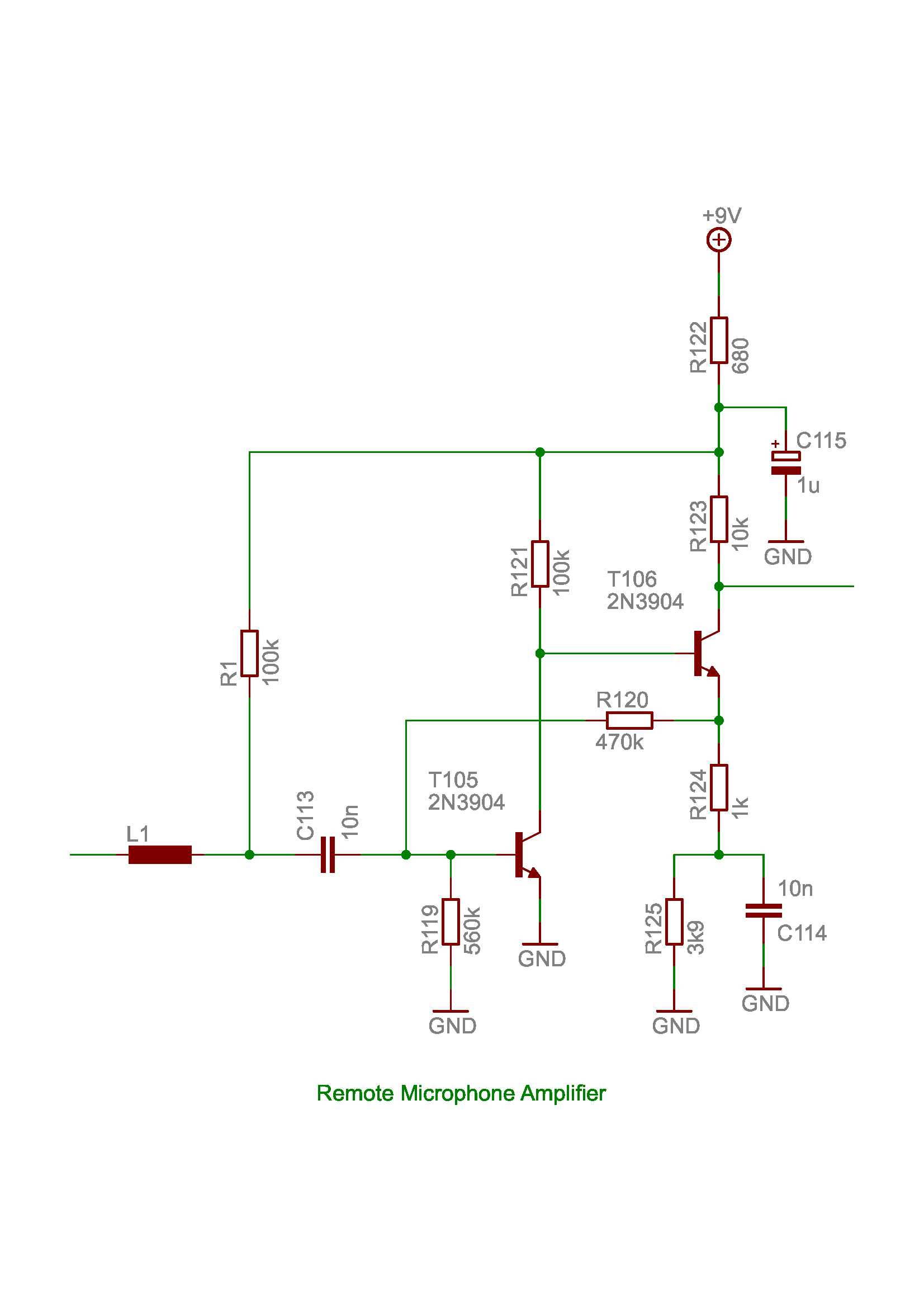
Bat detector #2 remote microphone pre-amplifier schematic

BACK  HOME