G4USP

Page last updated: 30/09/2012

 

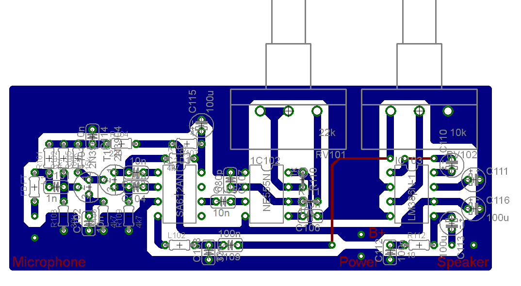
Bat detector #3 PCB layout / component placement

 

 

BACK  HOME