Experiencias  en 136 kHz

 LF - Low Frequency


              La banda de 136 kHz o 2200 metros ha sido incorporada hace unos años al espectro radioamateur argentino. No hay  equipos comerciales que transmitan en esta banda, por lo que quien quiera experimentar, debe construirlos.  Después de haber compartido proyectos en LF con colegas y amigos como LW2ETU o LU8YA, decidí hacer algunas experincias propias, las cuales iré documentando en esta página.

               Para no redundar en información ya disponible, incluyo aquí los links de páginas y el grupo dedicado a las expericias en esta banda :

                      http://qsl.net/lu7eo/Notas_varias/LW2ETU_137_kHz/index.html       Experiencias de LW2ETU  

                      http://www.proyectobeacon136.com.ar/       Experiencia de un beacon comunitario Argentino de 136 kHz

                      http://ar.groups.yahoo.com/group/136k/      Grupo de discusión y novedades de 136 kHz y LF


Primer proyecto

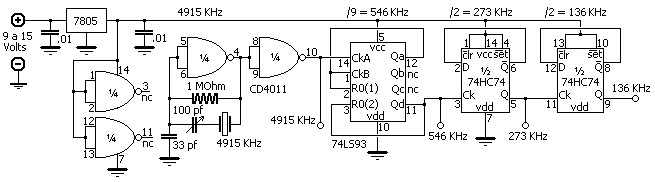
              Como primer paso en LF, decidí encarar el armado del oscilador, o generador de la frecuencia de 136 kHz. Dado que la estabilidad en esta banda es fundamental, adopté el criterio mas habitual, que es usar un oscilador a cristal en una frecuencia mas alta y dividirla para obtener frecuencias dentro del espectro autorizado en nuestro país  para transmitir en esta banda.

                 Para que el proyecto pudiera repetirse sin dificultad, sin la necesidad de recurrir al tallado de cristales específicos, comencé a buscar  frecuencias en cristales standard, disponibles en las casas de electrónica y a costo accesible, que divididas en dos o tres etapas, terminen dentro del espectro asignado.  De las posibles, elegí la frecuencia fundamental 4915 kHz. con la cual dividiéndola sucesivamente por 9 y por 4 con dividores digitales, obtendría 136.52 kHz. 

 

 

                En el circuito básico original usé un integrado CD4011, cuádruple compuerta NAND, de las cuales usé una para el oscilador y otra como buffer o separador; la señal generada era dividida por 9 mediante un contador de décadas 74LS93 y luego por 4 por un 74LS90. Estos dos últimos integrados, de tecnología TTL, requieren alimentacion de 5 Volts; la misma se unificó para los tres integrados, suministrada por un regulador 7805.

                  El oscilador propiamente dicho tenía posibilidad de ajustar levemente la frecuencia mediante un trimmer. 

                 Aún en contra de la teoría al respecto de montajes de RF, decidí utilizar zócalos para los integrados, previendo  cambios o reparaciones

                Todo el conjunto resutó muy prolijo y compacto, con mínimos componentes adicionales, pero la primer prueba resultó fallida, ya que no estaba presente la frecuencia de 136 kHz en la salida del integrado 74LS90, aunque si se encontraba la división por 9 de la frecuencia fundamental, que se veía en el osciloscopio como un pulso asimétrico bastante feo y otras deformaciones y pulsos no deseados menores, (verdaderamente la señal era horrible) pero que no eran el problema principal a solucionar en ese momento.

 

                 Tras la revisión del circuito y sin encontar errores, probé reemplazando el 74LS90 pero los resultados fueron los mismos. Decidí entonces encarar la división por 4 con otro integrado; un 74HC74, un doble Flip-Flop D, que dividiría la frecuencia por dos, dos veces; logrando el mismo resultado en dos pasos, pero igualmente con un solo integrado.

                Luego de rehacer las conexiones de las pistas en el prototipo, con un frecuencímetro casero, encontré que todo había resultado como estaba previsto, y tenía frecuencia de 136 kHz a la salida, incluso disponible en contrafase, como para excitar una salida complementaria.

                   El circuito de la primera prueba exitosa se muestra a continuacion:

El circuito de la primera prueba exitosa


En construcción ... continuará !

       
       
       

 

 

 

 

 

 


 

 

 

www.lu9dpd.com.ar

[email protected]