Keď som v OQI objavil informáciu že je dostupná čínska stavebnica kultového TRX Pixie s kryštálom pre pásmo 40m tak som neodolal a hneď aj objednal. Ponúkajú ju internetové obchody Ebay a Banggood teraz v cene okolo 3€ včetne dopravy. Balíček prišiel za pár dní a obsahuje kvalitný plošný spoj a všetky súčiastky potrebné na stavbu a dokonca aj odpor 50ohmov / 1W pre otestovanie TX a zmeranie výstupného výkonu hotového TRX. Rig som mal hotový za pol hodinky a fugoval na prvé zapojenie. Doporučujem premerať všetky súčiastky. So zmeraným výkonom 120mW som sa videl na RBN pekne po celej Európe a prvé spojenie bolo do UA6!
Zapojenie obsahuje dokonca aj použiteľný RIT a keď som doplnil jednoduchý obvod CW príposluchu s NE555 tak sa s tým dajú robiť celkom pohodlne spojenia so zvýšeným výstupným výkonom - po úprave 300mW. Na výstupný tranzistor som použil objímku a najvyšší výkon dával 2PN2222ôA a zväčšil som hodnotu cievky 1 mikroH vo výstupnom pí-článku na 1.5 mikroH. Pred týmito úpravami som dosiahol výstupný výkon len 120mW.
Slúchadlá som použil obyčajné štuple k mobilu Nokia 2x35 ohmov, žiadne vysokoimpedančné.

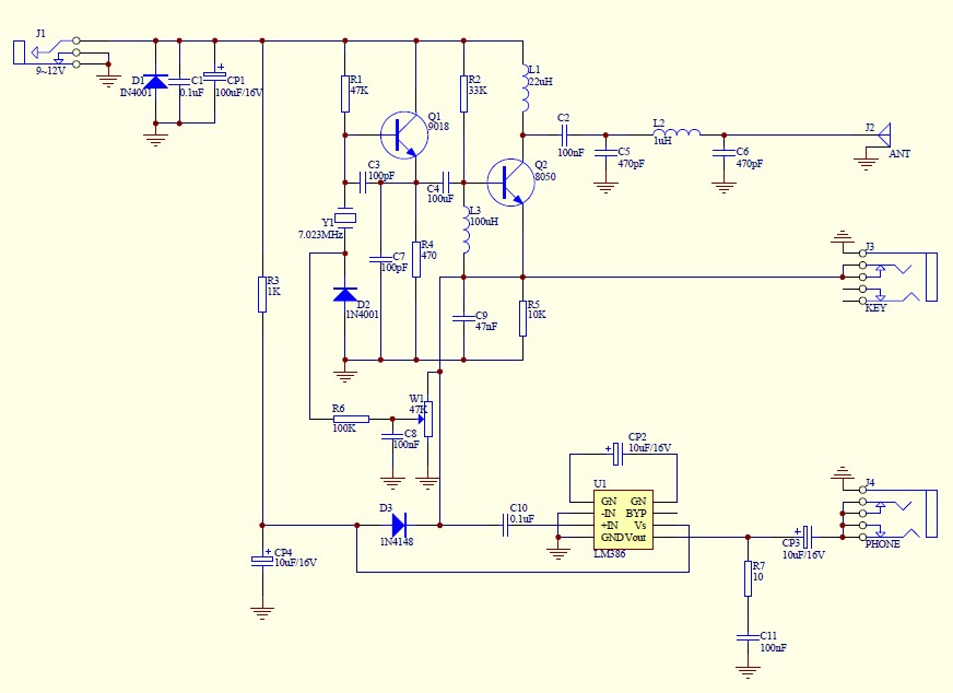
A tu je schéma toho zázraku:

Zúčastnil som sa s týmto mini rigom QRP aktivity FOXHUNT a takto bola odmenená moja snaha - pekným
certifikátom.
Postupne som dorobil pár úprav:
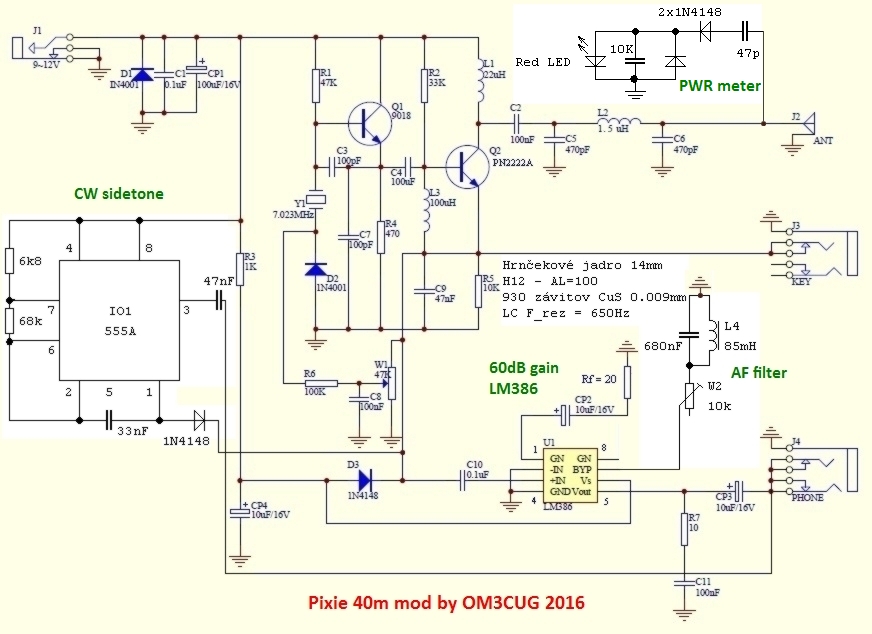
- zvýšenie výstupného výkonu zo 120mW na 290mW - vymenil som L2 1uH za 1.5uH a tranzistor 8050 za PN 2222A - treba použiť objímku a skúsiť viac kusov/typov
- pridal som CW NF generátor s NE 555 - veľmi užitočné pri kľúčovaní:


- pridal som do krabice pastičku a elbug podľa DF4ZS:

Celá zostava, zatiaľ bez CW filtra, je v plechovej krabici od Šaňa OM3TY ktorý mi ju kedysi dávno venoval. Krabica je z tenkého lakovaného
oceľového plechu a veľmi dobre sa letuje - matičky M3 na pripevnenie súčastí rigu. Pastička je priskrutkovaná na veko krabice. Externá LiPo
batéria 11,1 V/3200 mAh cez poistku napája rig ale v krabici hore je dostatok miesta pre internú LiPo batériu cca 1000 mAh ktorá bude stačiť aj na viac SOTA aktivácií za deň. Všetko v minimalistickom štýle pre rýchle a kompaktné použitie na SOTA expedíciách. Na boku krabice je malé tlačidlo na zakľúčovanie TX pre naladenie automatického anténneho tuneru T1 od Elecraftu ktorý používam. 300 mW výstupného výkonu z Pixie 40m v pohode stačí na jeho prevádzku a naladenie antény.

Pre superjednoduché zapojenie Pixie je superjednoduchá pastička z kancelárskej sponky veľmi štýlová. Kúsok plexiskla a gumové samolepiace nožičky sú rozpolené aby sa na doštičku vošli. Prívodný káblik je fixovaný tavným lepidlom.



- zvýšil som NF zisk LM 386 - hlasitosť sa mi zdala slabá - podľa JF1OZL odporom Rf = 20 ohmov. Teraz to počúva veľmi pekne na štuple od mobilu NOKIA.
- pridal som zelenú LED na indikáciu napájania a červenú LED na indikáciu výstupného výkonu do antény.

- pridal som paralelný LC rezonančný obvod naladený cca na 650 Hz - najužitočnejšia modifikácia RX lebo prijímač v Pixie prakticky NEMÁ žiadny NF selektívny člen! Subjektívny dojem je výborný, počúva to teraz o dve triedy lepšie a odporovým trimrom sa dá nastaviť širšia aj užšia prenosová charakteristika - „šírka filtra“. Doporučujem!!

Indukčnosť 85 mH sa veľmi osvedčila pre CW filter 650Hz, zosilnenie LM386 je nastavené na 60 dB. Malý hnedý skrutkovač ktorý je zastrčený v KEY konektore (to aby voľne nelietal v krabici, hi) slúži na nastavenie RIT a strmosti - „šírky pásma“ NF filtra 650 Hz v prípade potreby.
A tu je nová schéma so všetkými modifikáciami:

Aktualizované 22. 7. 2017 - Tak sa Pixie konečne dočkala svojej internej batérie, našiel som po rokoch v šuflíku batériu z mobilu - tuším to bol starý Siemens - 3.7V/1800mA a batéria ukazovala dokonca 3.8V po cca 15tich rokoch. Bola na nej ešte nálepka GLOBTEL... Po rozobratí batérie som zistil že je to 1S3P Li-ION zložená z troch tužkových článkov 600mAh. Články boli spojené privarenými kovovými pásikmi tak som ich rozstrihal na jednotlivé články a poskladal som z nich 3S1P akupak 11.1V/600mAh. Pridal som konektor JST-XH pre balancérovú nabíjačku a nameral som napätia jednotlivých článkov 3.79V, 3.78V a 3.79V a každý článok je schopný dať prúd cca 10A. Po 15tich rokoch je to naozaj veľké prekvapenie, tie Li-ION články musia byť naozaj kvalitné. Nakoniec som hotový akupak zafúkol teplovzdušnou pištoľou do teplom zmrštiteľnej bužírky:

Hotový akupak pekne vošiel do krabice, je vyberateľný, drží ho pružný oceľový pásik prispájkovaný na dno krabice a napájanie ide cez vypínač na dosku Pixie. Konektor pre externé napájanie som ponechal funkčný ak by bolo treba. Vypínač som jednoducho prispájkoval o bok krabice:

Kompletá Pixie 7023kHz v prevádzke s pripojenou anténou:

73 Igor OM3CUG G QRP club 5976