MEDIDOR
DE IMPEDANCIA DE ANTENA DE PRIMO POBRE 2
Utiliza baixa potencia.
É fácil de montar e baixo
custo.
Útil no ajuste de antenas.
Útil na verificação da impedância
na freqüência de trabalho.
Indica a corrente que flui
para a antena.
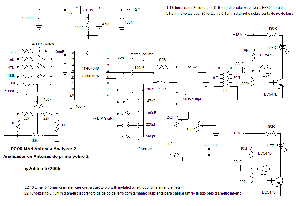
Esquema:

Detalhes
de montagem e ajustes no LINK
Operação:
Coloque a
antena sob teste.
Ajuste a freqüência
desejada.
Mova os
potenciômetros de 2k2 e 100R até o LED apagar: o valor da soma das resistências
dos potenciômetros será a impedância.
O LED
indicador de corrente para a antena funciona de modo inverso ao outro LED, este
fica normalmente apagado e quanto mais brilhante maior o fluxo de corrente que
vai para a antena. Este LED ajuda a identificar o ponto de melhor sintonia da
antena.
73 de py2ohh Miguel
POOR MAN ANTENNA ANALYZER 2
- Low power.
- Ease to build and low cost.
- A good tool to adjust antennas.
- Ease to know your antenna impedance at a desired the
frequency.
- With a new LED which indicates the antenna current.
Schematics

Details of building: look at LINK.
Use:
Connect the antenna under test.
Adjust desired frequency.
You Tune the pots 2k2 and 100R until the LED goes out.
The impedance will be the sum of both pots.
The LED which indicates the antenna current is
normally off, it bright as function of the current: more current more brightness.
It is a good aid to know the correct antenna tuning point.
73 py2ohh Miguel