ARARINHA #4b 2012 montando o receptor

Esquema do ararinha4b completo

COMO FUNCIONA O RECEPTOR

O receptor do ARARINHA é do tipo superheterodino, com frequencia intermediaria (FI) de 10MHz. Recebe sinais de telegrafia (CW) e de banda lateral unica inferior (LSB). As etapas principais vindo da antena são:

Amplificador de RF, filtro passa banda (BPF), amplificador de RF (TA7358), misturador (mixer TA7358), VFO (placa externa), amplificador de FI, filtro a cristal ladder de 10MHz, amplificador de FI (TA7358), demodulador/oscilador 10MHz (TA7358), pré amplificador de audio e amplificador de audio.

 

foto da placa

1.Montando a alimentação

Esquema da alimentação.

Parte do circuito impresso com a alimentação.

1a. Soldar resistores R50 e R51, diodo D4 (observar polaridade) e o rele RL1.

1b. Caso voce quizer ter os diodos LED como indicadores de alimentação e de TX no ar, no painel, vc deverá colocar uma extensão de fio; caso contrario solde os diodos LED diretamente na placa.

LEDs com extensão : Corte, dois cabinhos do flat cable com cerca de 15cm de comprimento cada. Corte os terminais do diodos LED com 5mm cada. Estanhe as pontas dos fios e dos terminais do LED. Identifique um lado do cabinho como sendo o terra, coloque um espagueti com cerca de 7mm nas pontas do cabinho a ser soldado, solde o lado terra do cabinho no lado do chanfro do LED.

Solde o outro terminal ao fio encape com o espagueti e aqueça para encolher.

Acabe com outro espagueti maior aquecendo o conjunto para encolher.

Solde na placa (guardei o LED vermelho para a parte do TX).

Note a pinça auto travante "X" usada com 3a mão

1c. Solde dois fios na alimentação de preferencia vermelho para o positivo e preto para o terra.

1d. Alimente com 12V ou 13,8V : O LED deverá acender.

2. Amplificador de Audio

O AGC funciona neste caso não atua como deveria, sugiro não montar !

Esquema (o circuito separado pela linha vermelha é o antigo AGC)

Detalhe da placa de circuito impresso, em riscado vermelho as partes que sugiro não montar.

2a. Soldar R15 resistor de 100R (marrom preto e marrom), soldar C19 47µF, C20 1µF, C21 10µF. Observe a polaridade dos capacitores !

2b. Soldar U2 LM386 integrado amplificador de audio, observar lado chanfrado.

2c. Soldar potenciometro R14 100k tipo A utilizar cabo blindado duplo fornecido ou 3 fios de flat cable com aproximadamente 20cm.

2d. Soldar extensão de cabinho duplo de flat cable (cerca de 15cm) na saida marcada "FONES" da placa para um conector P2 jack banana femea miniatura mono (não fornecido no kit).

2e. Verificar soldas e respingos.

2f. Ligar um auto falante ou fone no jack P2, ligar a alimentação cuidado com a polaridade pois estamos sem proteção ! Como o corpo do potenciometro não esta aterrado devemos ouvir um ronco de 60Hz no auto falante, que aumenta quando tocamos um fio do potenciometro isto é sinal que esta tudo certo: parabens !

Montando o pré amplificador. Desligar alimentação e fone !

2g. Soldar C16 e C18 capacitores de 47nF, soldar resistores R13 de 4k7 (amarelo roxo vermelho) e R12 100k (marrom preto amarelo). Não montar C17 220pF !

2h. Soldar Q3 2N3904.

2t. repetir a operação 2f, tocando a base de Q3. Agora teremos um som mais alto !

3. BFO e interligação com o amplificador de audio.

Antes de continuar : Desligar alimentação e fone !

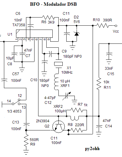
Esquema do oscilador de 10MHz, demodulador, modulador e amplificador de FI (BFO).

Placa do BFO

3a. Soldar R7 1k R8 220R R10 470R 1/4W XRF2 100µH (120µH na foto) D2 5V6 C11 47nF

3b. Soldar U1 LA1185 C9 180pF C10 180pF X1 10MHz C12 trimer 4-47pF amarelo XRF1 indutor 10µH

3c. Ligar alimentação. É possivel observar a frequencia do oscilador com um frequencimetro ligado terra conexão indutor cristal. Tambem é possivel ouvir a oscilação em um RX banda corrida entre 9990 e 10000kHz em LSB.

Desligar alimentação.

3d. Soldar R9 560R e R6 3k9 C6 10nF C7 47nF C13 47nF C14 47nF C57 47nF

3e. Jampear R11 (não usar C8 10µF, R11 10K e C15 33nF) soldar Q2 2N3904

4 Chaveamento com 74HC4053

Esquema do chaveamento digital

Parte do circuito impresso correspondente ao chaveamanteo eletronico.

4a. Soldar U4 74HC4053, observar lado chanfrado.

4b. Soldar D8 e D9 zener 10V, R47 180R R48 330R R49 10k C 54 e C55 47nF.

......

5. FILTRO LADDER

Esquema do filtro ladder

Parte do circuito impresso correspondente ao filtro ladder.

5a. Soldar cristais do filtro ladder (separados) X2, X3. X4 e X5 ainda C8 e C59 100pF NP0.

6. MISTURADOR

Esquema do misturador

Parte do circuito impresso correspondente ao misturador.

6a. Soldar R32 220R (vermelho vermelho marrom), R33 1k (marrom preto vermelho) , R34 22R (vermelho vermelho preto), R35 560R (verde azul marrom) e R36 390R (laranja branco marrom).

6b. Soldar C40 10nF, C41 47nF, C42 10nF, C43 18pF substituir por 22pF, C44 47nF e C45 47nF.

6c. Soldar U3 LA1185, Q9 2N3904 e D7 diodo Zener 5V6.

7. Amplificador de RF RX / TX

Esquema do amplificador de RF, usado em RX e em TX.

Parte do circuito impresso correspondente ao amplificador de RF.

7a. Soldar R37 2k2 (vermelho vermelho vermelho), R38 1k (marrom preto vermelho), R39 180R (marrom, cixza marrom), R40 4R7 (amarelo roxo dourado), R41 100R (marrom preto marrom).

7b. Soldar C46, C47, C48, C49 todos de 47nF e Q10 2N3904

7c. T6 Montar bobina bifilar

Trafo (bobina) bifilar 8,5cm de flat cable com 2 fios identificar os dois lados de um fio

enrolar 4 voltas (passar 4 vezes no furo)

separar as pontas por 1cm e desencapar por 5mm, estanhando as pontas.

7d. Soldar um lado primeiro ou o de fios identificados ou sem identificação conforme foto (no caso soldei o lado sem identificação)

7e. Soldar o outro lado

8. FILTRO PASSA FAIXA

Esquema do filtro passa faixas (BPF).

Parte do circuiti impresso onde temos o BPF.

Esta placa foi desenhada para bobinas Toko, como não são mais fabricadas no Brasil, substituimos por toroides Amidom e trimers para ajuste.

8a. Soldar trimers, com a ajuda de um alicate de bico amassar os terminais de tal forma a encaixarem na furação de C24 e de C26, observe que os trimers tem um lado arredondado que é o lado do terra.

8b. Soldar capacitores de 100pF, entre pontos A e B do lugar do trafo Toko, ATENÇÃO Solde apenas o ponto A, no Ponto B encaixaremos o enrolamento do toride.

8c. Enrolar bobinas do filtro passa faixa, usar 60cm de fio AWG 28 (o fio esmaltado mais fino fornecido), passar o fio 29 vezes pelo furo central do toroide. O acabamento é dado após enrolar.

8d. Enrolar 3 voltas de fio 24 (10cm) no inicio de um enrolamento, de ambas as bobinas. É o fio mais grosso.

8e. Retirar o esmalte dos quatro fios de cada bobina, estanhar.

8f. Soldar uma bobina de cada vez, o inicio dos enrolamentos ( 2 fios) sera ligado a terra, eu soldei primeiro a bobina T2, ponto D da marcação da placa os dois fios a terra. Ponto C fio grosso (3 voltas). Ponto A fio fino junto com capacitor de 100pF (ponto não soldado no item 8b soldar agora !).

8g. Soldar a outra bobina (toroide), o inicio dos enrolamentos ( 2 fios) sera ligado a terra, eu soldei primeiro a bobina T2, ponto D da marcação da placa os dois fios a terra. Ponto C fio grosso (3 voltas). Ponto A fio fino junto com capacitor de 100pF (ponto não soldado no item 8b soldar agora !).

dde

8h. Soldar capacitor C25 6p8 NP0 e C23 100pF (não aparece soldado nas fotos).

 

É possivel ouvir algumas estações de 40m com a montagem neste ponto. Para isso é necessario alimentar o VFO e esta placa ligara saida se RF do vfo na entrada do VFO nesta placa, ligar uma antena de 40m na entra do filtro passa faixa (ponto C de T2) e ainda ligar uma lto falante. Ajuste os trimers do BPF para um ruido mais forte no falante e sintonize uma estaçã retoque os trimers, ajuste o trimer do BFO para ouvir um som claro de LSB junto com a sintonia fina. Faça um retoque .... antes de continuar pode curtir o rx do ararinha mais um pouco, antes de monatr o amplficador de rf do RX, que dará mais força a recepção.

Video no youtube http://youtu.be/U0OU5rrV94I

9. Amplificador de RF do RX

9a. Soldar R42 2k2 (vermelho vermelho vermelho), R43 1k (marrom preto vermelho), R44 180R (marrom, cinza marrom), R45 100R (marrom preto marrom), R46 100R (marrom preto marrom).

9b. Soldar C50, C51, C52 e C53 todos de 47nF. Soldar 2N3904.

9c. T7 transformador (bobina) bifilar

Trafo (bobina) bifilar 8,5cm de flat cable com 2 fios identificar os dois lados de um fio

enrolar 4 voltas (passar 4 vezes no furo)

separar as pontas por 1cm e desencapar por 5mm, estanhando as pontas.

9d. Soldar um lado primeiro ou o de fios identificados ou sem identificação conforme foto (no caso soldei o lado sem identificação)

9e. Soldar o outro lado.

9f. Soldar um fio entre ponto A e ponto X (A e X identificados na placa) conforme foto

Terminamos a parte do receptor nesta placa. Faltando apenas as interligações com outras placas.