ENGLISH begins after portuguese...please look down

Acessórios para o ARARINHA (ou perfumaria)

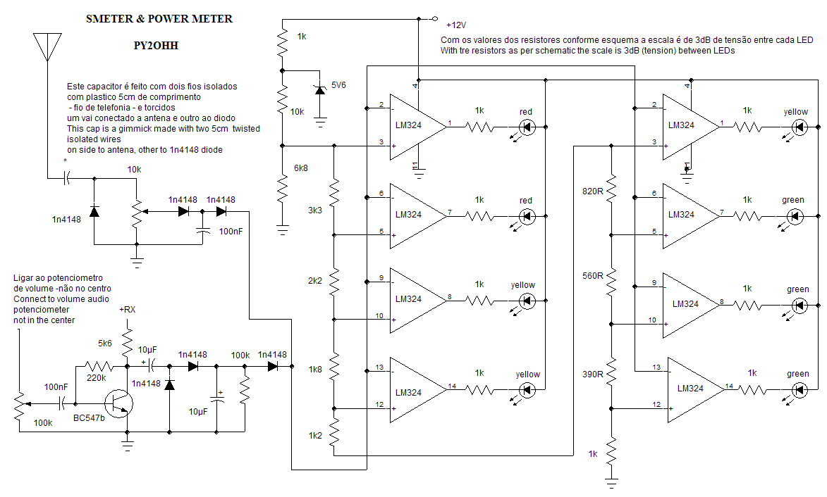
Um simples Smeter e indicador relativo de potencia.

Como hoje em dia é dificil de encontrar microamperimetros pequenos, resolvemos adotar uma solução simples e barata, facilmente encontrada no comercio ou em sucata.

Utilizando o CI LM324 ou LM339 fizemos um simples indicador de unidades S quando em recepção e um indicador relativo de potencia (ou modulação) quando em transmissão.

Como o sinal a ser medido vem do do audio em Rx e da antena em Tx este acessório pode ser utilizado em qualquer outro TRX.

Esquema

Nota:

A conexão do audio deve ser feita após um pré-amplificador, como o esxistente no ARARINHA, na conexão vinda do pré amplificador (não conectar ao centro do potenciometro de volume).

MONTAGEM :

Montamos em TOTEM com os dois CIs LM324 um sobre o outro, o que esta em baixo tem 4 resistores de 1/8W soldados, depois soldamos o outro LM324 em cima, a montagem ficou muito compacta e já temos este modulo como padrão de indicadores a LED. O tamanho da placa ficou com 15x25mm.

A conexão entre os resistores de 1k e os leds foi feita com flat cable retirado de sucata de PC.

RETORNAR

ARARINHA Accessories

A simple Smeter and relative power meter (or modulator indicator).

Nowadays is difficult to find small microampermeter, we adopt a simple and cheap idea, easy to find to buy or in surplus.

We use a LM324 IC to made a simple Smeter when in receiver mode and a relative power meter when in transmite mode.

This accessory can be used in others TRX because the signal to be measured comes from audio in Rx mode and from antenna in Tx mode.

Schematics

Building

Use build the two LM324 in totem style,in the down IC use solde 4 1/8W resistors, after we solde the second LM324, the assembly was compact and we adopt as display module patern. The size of this module is 15x25mm.

The conection between the module and the panel leds are mede with a surplus PC flat cable.

RETURN