JABUCA
FIRST MIXER
The mixer (converter) is a circuit whose intention is to convert a (modulated or not) signal in other with a different frequency, our circuit is going to convert frequencies between 7000 and 7050 KHz into a fixed 3579 frequency, named the Intermediate Frequency (IF).
In order to get this we need a different variable (50KHz span) frequency to be mixed with the input signal, so we need a VXO covering:
Adding option
F1(vxo) = 7000 + 3579 = 10579
F2(vxo) = 7050 + 3579 = 10629
Subtraction option
F1(vxo) = 7000 – 3579 = 3421
F2(vxo) = 7050 – 3579 = 3471
Realize that with the subtraction option the 3421 resultant VXO frequency when we tune 7000KHz must interfere in the reception as the 3421 second harmonic (3421 x 2 =) 6842 is only at 158KHz from the received signal.
We stay with the adding option, luckily a bit lower than a IF TV and FM 10,7 MHz ceramic filter and it will serve as the frequency determininer for our VXO with the help of some external parts.
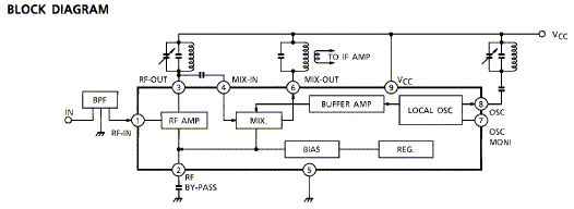
The TA7358 integrated circuit

TA7358 block diagram
As we can see in the block diagram, the TA7358 was designed originally for the FM band (88 to 108 MHz) portable receiver mixer, it is supplied with a 1.6 to 6V power supply and has an enclosed RF amplifier.
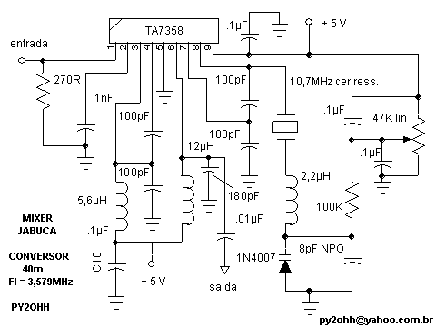
Our schematic:

JABUCA Mixer schematic diagram
Description:
Signal input (40m) by pin 1 (Z=50 Ohms) .
Pin 2 RF by pass, done with an 1nF (0.001µF) capacitor.
Pin 3 RF amplifier output tuned by the 5,6µH inductor an the 100pF capacitor (adjust the value - trim till getting the biggest IF output). The 100pF capacitor between pins 3 and 4 is for passing the RF and DC blocking.
Pin 4 mixer input (internally polarized).
Pin 5 ground.
Pin 6 mixer output (3579kHz signal), the 12µH inductor passes the DC supply blocking the RF in its way for the power supply. A tuning here will depend from the following circuit, the 10nF (.01µF) capacitor blocks the DC and it is almost a short for the RF signal.
Pin 7 oscillator circuit transistor emitter, the 100pF capacitors are the oscillator realimentation.
Pin 8 oscillator (transistor base) here the 10,7 MHz ceramic resonator is connected to the 2,2µH inductor and the 1N4007 diode, used here as a varicap diode, where the coil and varicap diode combination tune the ceramic resonator to lower frequencies (see a topic about that subject in:
http://geocities.yahoo.com.br/py2ohh/util/Ressonadorescer.zip ). The tuning (VXO frequency span) is done varying the DC bias applied to the varicap diode by the 100 K Ohms resistor and the 47K Ohms potentiometer.The VXO frequency range adjustment is done including a capacitor in parallel with the varicap diode, we will see that in the test and adjustments section.
Parts list:
1 15mm by 35 mm unetched printed circuit board.
1 TA7358 integrated circuit.
1 1/8 W or more 270R (red, purple, brown) resistor.
1 1/8 W or more 100K (brown, black, yellow) resistor.
4 25V or more 100pF ceramic capacitors.
1 25V or more 180 ceramic capacitor.
1 25V or more 1nF (0.001µF) ceramic capacitor.
1 25V or more 8pF (6.8 to 8.2pF) NP0 ceramic capacitor.
1 25V or more .01µF ceramic capacitor.
4 25V or more .1µF ceramic capacitors.
1 2,2µH inductor
1 5,6µH inductor
1 12µH inductor
1 47K Ohms linear taper potentiometer
1 ZTT type 10.7 MHz 3 terminal ceramic resonator (filter) (use the lateral terminals).
Construction
1.Cut the board to the 15 mm by 36 mm measures

2. Do two channels with a hand saw, removing only the copper plating, getting 3 5mm wide bands.

3. Put the integrated circuit over one board side and mark the points to be cut

4. Cut 'em

5. Mark and cut 6 6mm width islands

6. Pre tin the board, pre solder the IC, solder the IC.

7. Solder the pin 5 to ground with a bare wire (part terminal surplus)

8. Solder 270R resistor between pin 1 and the ground

9. Solder the 1nF (0.001µF) capacitor between pin 2 and the ground

10. Solder the 100pF coupling capacitor between the TA7358 pins 3 and 4

11 Solder the .1µF RF filter capacitor between the first bottom island on the left and the ground.

12 Solder the 5.6µH inductor between the pin 3 and the first island on the left, solder a 100pF capacitor between the pin 3 and the ground.

13. Solder a bridge between the IC pin 6 and the second island, the bridge wire can be PVC covered flexible wire or a part terminal surplus rigid wire, in this case retire the cover from a covered wire and cover the uncovered wire.

14. Solder the 12µH inductor between the two last islands to the left

15. Solder the .01µF (10nF) capacitor (mixer output) between the second and the third island, solder a 180pF between the second island and the ground

16. Solder the two 100pF capacitors one between the TA7358 pins 7 and 8, the other between pin 7 and the ground

17. Solder the resonator between the TA7358 pin 8 and the fourth island

18. Solder the 2,2µH inductor between islands 4 and 5

19. Solder the 1N4007 diode between the island 5 and the ground

20. Solder the 100K resistor between islands 5 and 6

21. Solder the power supply RF decoupling capacitors between pin 9 and ground and island 6 and ground

22. Solder a wire between island 1 and TA7358 pin 9

PHOTO : This board was cut a bit bigger, with the same circuit
23. Solder the potentiometer and the inputs and outputs

Photo : The mixer is also connected to the 5VCC regulator IC
Tests and Oscillator Adjustments
Connect the mixer to a 5V power supply or a 7805 type regulator.
Turn the potentiometer to the lowest voltage position and connect the power.
Place a short (1m) wire in the mixer output point (RF).
Listen to the signal in 15m in a commercial radio (or a ham radio).
The signal finally must be between 21158kHz (=2x10579) and 21258 (=2x10629).
Prototype results:
Without a capacitor in parallel with the varicap diode 21,2 to 21,44 MHz
With a 56 pF capacitor 20,94 to 21,01
With a 10 pF capacitor 21,06 to 21,2
With a 8 pF capacitor 21,13 to 21,31
With a 4.7 pF capacitor 21,15 to 21,36
We ended using the 8pF capacitor and is a possibility using the same resonator for a superheterodyne receiver for 20m with the same crystal type (even a dual band would be easy) and even doubling the frequency, covering the 15m band using direct conversion.
JABUCA
PRIMEIRO MIXER
O mixer (misturador ou conversor) é um circuito que tem a finalidade de converter um sinal (modulado ou não) em outra freqüência, nosso circuito vai converter freqüências entre 7000 e 7050 kHz em uma freqüência fixa de 3579 kHz, que chamamos de Freqüência Intermediaria FI.
Para acontecer isso necessitamos de uma freqüência diferente e variável (variação de 50kHz) para misturar o sinal de entrada, então necessitamos de um VXO variando de :
Opção soma
F1(vxo) = 7000 + 3579 = 10579
F2(vxo) = 7050 + 3579 = 10629
Opção subtração
F1(vxo) = 7000 – 3579 = 3421
F2(vxo) = 7050 – 3579 = 3471
Notem que na opção subtração a resultante 3421 kHz como freqüência do VXO quando sintonizamos 7000kHz deve interferir na recepção pois a segunda harmônica de 3421 é (3421 x 2 =) 6842 só 48kHz do sinal recebido.
Ficamos com a opção de soma, que por nossa sorte é um pouco inferior a freqüência de um filtro cerâmico de FI usado em TV e FM de 10,7 MHz, e que com alguns componentes fará o serviço de controlador de freqüência do nosso VXO.
O circuito TA7358

diagrama de blocos do TA7358
Como podemos observar no diagrama de blocos, o TA7358 foi desenhado para o uso como mixer em rádios portáteis para a faixa de FM (88 a 108 MHz), é alimentado de 1,6 a 6V e tem um amplificador de RF incorporado.
Nosso esquema :

diagrama esquemático do Mixer do JABUCA
Descrição :
Entrada de sinal (40m) pelo pino 1 (Z=50 Ohms) .
Pino 2 by pass de RF, feita por um capacitor de 1nF.
Pino 3 saída do amplificador de RF sintonizada pelo indutor de 5,6µH e o capacitor de 150pF (ajustar o valor – trocar até obter máxima saída de áudio). O capacitor de 100pF entre os pinos 3 e 4 é de acoplamento de RF e bloqueio de CC.
Pino 4 entrada de sinal do mixer (polarização interna).
Pino 5 terra.
Pino 6 saída do mixer (sinal de 3579kHz) o indutor de 12µH deixa passar a CC impedindo a RF de ir para a fonte de alimentação. Uma sintonia aqui dependerá do circuito seguinte, o capacitor de .01µF bloqueia a CC e é praticamente um curto circuito para a RF.
Pino 7 emissor do transistor do circuito oscilador, os capacitores de 100pF fazem parte da realimentação do oscilador.
Pino 8 oscilador (base do transistor) aqui o ressonador cerâmico de 10,7 MHz é ligado ao indutor de 2,2µH e ao diodo 1N4007, usado aqui como diodo varicap, onde a combinação diodo varicap e bobina dessintonizam o ressonador cerâmico para freqüências inferiores (veja um tópico sobre esse ponto em:
http://geocities.yahoo.com.br/py2ohh/util/Ressonadorescer.zip ). A sintonia (variação de freqüência do VXO) é feita pela variação de CC aplicada ao diodo varicap pelo resistor de 100 k Ohms e o potenciômetro de 47 k Ohms .O ajuste da faixa coberta pelo VXO é feita com a inclusão de um capacitor em paralelo com o diodo varicap, o que veremos na parte de testes e ajustes.
Lista de peças :
1 placa de circuito impresso virgem de 15mm por 35 mm.
1 circuito integrado TA7358.
1 resistor de 270R (vermelho, roxo, marrom) 1/8 W ou mais.
1 resistor de 100k (marrom, preto, amarelo) 1/8 W ou mais.
4 capacitores de 100pF cerâmico 25V ou mais.
1 capacitor de 180pF cerâmico 25V ou mais.
1 capacitor de 1nF cerâmico 25V ou mais.
1 capacitor de 8pF NPO (de 6,8 a 8,2pF) cerâmico 25V ou mais.
1 capacitor de .01µF cerâmico 25 V ou mais.
4 capacitores de .1µF cerâmico 25V ou mais.
1 indutor de 2,2µH
1 indutor de 5,6µH
1 indutor de 12µH
1 potenciômetro linear de 47k Ohms
1 ressonador cerâmico (filtro) de 3 terminais (usar os terminais das pontas) de 10,7 MHz tipo ZTT.
Montagem
1.Cortar a placa nas medidas 15 mm por 36 mm

2. Fazer com uma serra manual dois canais eliminando somente a parte cobreada, deixando 3 faixas com 5mm de largura.

3.Colocar o circuito integrado sobre um dos lados da placa e marcar pontos para serem cortados

4. Cortar

5. Marcar e cortar 6 ilhas com 6mm

6. Pré soldar a placa, pré soldar o integrado, soldar o integrado .

7. Soldar o pino 5 a terra com fio nu (sobra de terminais de componentes)

8. Soldar resistor de 270R entre pino 1 e o terra

9. Soldar o capacitor de 1nF entre o pino2 e o terra

10. Soldar o capacitor de 100pF de acoplamento entre os pinos 3 e 4 do TA7358

11 Soldar o capacitor de .1µF de filtro para RF entre a primeira ilha a esquerda e o terra.

12 Soldar o indutor de 5,6µH entre o pino3 e a primeira ilha a esquerda, soldar um capacitor de 100pF entre o pino 3 e o terra.

13. Soldar uma ponte entre o pino 6 do integrado e a segunda ilha, o fio da ponte pode ser flexível ou rígido de sobra de terminais de componentes, neste caso retire a capa de um fio encapado e encapa o fio nu.

14. Soldar o indutor de 12µH entre as duas ultimas ilhas a esquerda

15. Soldar o capacitor de .01µF (saída do mixer) entre a segunda e a terceira ilha, soldar um capacitor de 180pF entre a segunda ilha e o terra

16. Soldar os dois capacitores de 100pF um entre os pinos 7 e 8 do TA7358, outro entre o pino 7 e o terra

17. Soldar o ressonador entre o pino 8 do TA7358 e a quarta ilha

18. Soldar o indutor de 2,2 µH entre as ilhas 4 e 5

19. Soldar o diodo 1N4007 entre a ilha 5 e o terra

20. Soldar o resistor de 100k entre as ilhas 5 e 6

21. Soldar os capacitores de desacoplamento de RF para a fonte, entre pino 9 e terra e ilha 6 e terra

22. Soldar um fio entre a ilha 1 e o pino 9 do TA7358

FOTO : Esta placa foi cortada um pouco maior, com o mesmo circuito
23. Soldar o potenciômetro e as entradas e saídas

Foto : O mixer também esta conectado ao regulador de 5Vcc
Testes e Ajustes do oscilador
Ligar o mixer em uma fonte de 5V ou um regulador do tipo 7805.
Girar o potenciômetro para a posição de menor tensão ligar a energia.
Colocar um pequeno fio (1m) no ponto de saída do mixer (RF).
Ouvir em um radio comercial (de radioamadores) o sinal em 15m.
O sinal deverá ficar no final entre 21158kHz (=2x10579) e 21258 (=2x10629).
Resultados no protótipo :
Sem capacitor em paralelo com o diodo 21,2 a 21,44 MHz
Com um capacitor de 56 pF 20,94 a 21,01
Com um capacitor de 10 pF 21,06 a 21,2
Com um capacitor de 8 pF 21,13 a 21,31
Com um capacitor de 4,7 pF 21,15 a 21,36
Concluímos pelo uso do capacitor de 8pF e que é possível utilizar o mesmo ressonador para um receptor superheterodino para 20m com o mesmo tipo de cristal (até um dual band seria fácil) e ainda com o dobro da freqüência cobrir os 15m com conversão direta.