Modifications for the Kenwood
TM-731

19-07-1998 TM-731 frequency and cross band
repeater
The TM-731a will transcive between 136-174 MHz and
400-500 MHz as well as perform cross band repeter function when the following
modifications are performed.
- Remove both the top and bottom cover. Disassemble the front panel such
that the control unit (X53-3250-XX) is accessable.
- Remove R121, R123 and R25. While R125 snd R124 must be present.
- If the time-out timer function is not desired, remouve R122 as well.
- Reassemble the unit and perform a microprocessor reset before operating
the set.
- Preserve your license by operating whithin the bands it is cover for.

19-07-1998 TM731 & 9600
Bps
The TM731 is different enought to cause problems.
What
need to be done is to add another RX Mute transistor. (look the schematics and
see how the TX deviation is shorted to ground during receive.)
Use a
plain NPN and a pair of 10k resistor (copy the one used on VR3 in the
schematics.)
Take the TX DATA and feed it to the collector through a
series 1k resistor, and then feed that through another 1k resistor to the wiper
on the deviator pot.
This was a result of Kenwood changing the deviation pot
value from 10k to 100k (it's wasn't broken, but they fixed it anyway.) It is
full of surface mount devices.
Article of Jeff WA6FWI @
WB6YMH.#SOCA.CA
From: CQ USA - June/92

19-07-1998 TM-731 fuer 9600
Baud
de DG5EM @ DB0IZ
Umbaumassnahmen beim TM 731
von Kenwood zum betrieb mit G3RUH-Modem 9600 Baud
Das Geraet von der
Seite oben die Platte abschrauben, wo sich auf dem rueckseitigen Kuehlkoerper
die Blindbuchse mit Stopfen befindet.
Kontrollieren ob man wirklich die
430er-UNIT vor sich hat hi.
Diesen Stopfen entfernen und das Loch als
Eingang fuer das 4-Ader abgeschirmte Tonkabel benutzen. (Zugentlasstung nicht
vergessen!) Von dem Einbau einer Klinkenbuchse oder aehnlichen rate ich ab,
besser ist es aussen eine Steckverbindung vorzusehen, um den TRX vom Modem zu
trennen.
Sollte sich das Tonkabel nun im TRX befinden und die Adern sind
abisoliert, kann der Loetkolben angeschmissen werden.
Die Leitung
RX-Audio vom G3RUH-Modem an Pin 9 von IC3 (MC3361/SMD) loeten. (feine Spitze ist
beim Loetkolben angesagt).
Nun schaut man auf eine 4polige Steckerleiste,
die im Schaltplan als Nr.12 angegeben ist.Die vierte Ader davon hat die
Bezeichnung MDI.
Sie verbindet den Mikrofonverstaerker-Ausgang mit dem
Hubpoti VR3. Diese Ader wird jetzt aufgetrennt und ein 12V-Reed-Relais Oeffner-
Kontakt dazwischen gesetzt.(Das anbringen des Relais muss jeder selber
austueffteln da in erster Linie von der Bauform abhaengig) An der Relaisspule
nun eine der restlichen 3 Adern des Tonkabels anloeten ,spaeter wird ueber diese
Ader 12V vom Modem kommend herangefuehrt.Also....Modem eingeschaltet =
Paket
Modem ausgeschaltet = Phonie
Die Leitung TX-Audio vom
G3RUH-Modem an das heisse Ende loeten, also in Richtung dem Hubpoti VR3
gesehen.
***auf KEINEM Fall am Hubpoti im TRX eine Einstellung
vornehmen!***
Der Hub wird ausschliesslich am G3RUH-Modem
bestimmt.
Das anloeten der letzten verbliebenen Ader, der PTT-Leitung,
ist schon etwas umstaendlicher.Schliesslich muss man irgendwie an die
Mikrofonbuchse von hinter her dran.
Wer nicht die Lust hat alles weiter zu
zerlegen, kann auch wie bisher die PTT vorne per Stecker anschliessen.
Von
innen her ist es allerdings eleganter, da das Mikro dranbleiben kann und die
laestige umstoepselei umgangen wird.
An dieser Stelle sei dringend
erwaehnt, das nur gutes Tonkabel verwendung finden sollte, mit DICHTER
Abschirmung.
Eine gute Kontaktgabe mit der Geraetemasse ist entscheidend fuer
ein sauberes Sende-und Empfangssignal.
HINWEISE:
Mikmiken wie das
einfuegen von einem zusaetzlichen Relais fuer ZU - und ABschalten der Sende-NF
sind NICHT noetig und auch garnicht wuenschenswert.Das TXD wuerde doch negativ
darunter leiden. Die NF-Abschaltung uebernimmt der spezielle Schalttransistor
Q18.
Er ist in der Lage im Empfangsfall die Sende-NF vom G3RUH sicher zu
unterdruecken (nach Masse zu ziehen).
Ansonsten waere es auch garnicht
moeglich ein empfangenes Signal richtig zu decodieren (gaebe nur
Mischprodukte).
Der 455khz-Filter CF1, brauchte bisher nie gegen einen
breiteren getauscht werden.
Zum Abgleich ist nur zu erwaehnen, das der
Sende-NF-Hub vom Modem so klein als moeglich gehalten wird.Das kommt der PLL
sehr zu gute (Regelneigung ist kleiner) und schont das Bandraster.
Als
Faustformel hat sich erwiesen das der Hub "gut" ist, wenn er sich mit dem
Grundrauschen auf einer Ebene befindet.
Kann mit 2ten TRX oder Hilfe von
einem anderen OM schnell eingestellt werden.
TXD unter 11 ist moeglich
und sollte auch !darunter! betrieben werden, da bei einem 96er-Einstieg ein zu
hohes TXD die Suppe versalzen kann.
Schwierigkeiten sind nur bekannt
gworden bei betrieb ueber einen Duplex-Digi.Manche Exemplare rasten wohl bei
grosser QRG-Aenderung nicht rechtzeitig ein und HOEREN dadurch extrem zu
SPAET!
Ich habe diese Anleitung jetzt mal veroeffentlicht, da nun genug
Erfahrung mit diesem PLL-Mobil-TRX in bezug auf 9600bd gemacht sind.
Als
Abschluss moechte ich dennoch ausdruecklich betonen, das die Verwendung von
PLL-Geraeten NICHT auf Dauer zu empfehlen ist. Es ist nur eine Frage der Zeit
bis die neueren Digi,s (96er sind gemeint) auf wesentliche schnellere Parameter
eingestellt werden.
Ich selber benutze einen IC475E von Icom, der fast
wie geschaffen ist fuer diesen betrieb (ueber diesen TRX hab ich schonmal was
veroeffentlicht).
vermutlich sind mir bei dieser Beschreibung ein paar
Fehler unterlaufen (oder doch diesesmal nicht)?
Fragen zu diesem Thema
und Erfolgsmeldungen bitte zu richten an
DG5EM , Helmut @
DB0IZ

19-07-1998 TM-731A
Hooking to TNCS
Marty Goodman KC6YKC
June 1992
Home packet BBS: WD6CMU Richmond, Northern
CA
I recently acquired both a PK88 TNC and a Kenwood 731a dual band
mobile transceiver. I wanted to hook the Kenwood to the PK88. What I found was
that the audio output on pin 6 of the eight pin microphone connector on the
front panel was not the same as the audio that comes out of the speaker or out
of the rear speaker connector.
What you get out the audio from the front
panel mic connector on pin 6 is an UNSQUELCHED audio. Kenwood does this,
apparantly, to support their RC10 remote controller for the unit, to allow the
RC10 independent control over the squelch on the audio at the RC10's speaker.
This causes a problem, for when you feed that into the audio input of the PK88,
its DCD light stays on ALL THE TIME. The PK88 will receive data just fine when
hooked to pin 6 of the TM731a mike connector, but it will refuse to key the
transmitter because it perpetually thinks the air is "busy".
The simple
approach to hooking the PK232 to the Kenwood involves using a separate cable
with a 1/8 in mini phono plug at each end, and run that between the audio phono
connector on the PK88 and the speaker output jack for "main audio" on the
TM731a. This will allow packet operation, and is no doubt the approach that
virtually everyone uses. There are some drawbacks to this arrangement,
tho.
Using two cables is a tad clumsey. Worse, when you plug in the cable
in the rear speaker connector, there is no way to enable the speaker to audibly
check your signal. It also makes it impossible to make a switch box to switch
the TM731a from packet to audio operation at the flick of a switch, for as long
as the phono plug is plugged into the back of the TM731a, you CAN NOT enable its
internal speaker. Finally, this arrangement requires you to adjust the volume
control to the right level and leave it there.
What follows is a mod that
give you a SQUELCHED, LINE LEVEL audio signal available on pin 6 of the
microphone connector. With such an arrangement, you can turn your speaker volume
up and down as you like, and it will not affect the audio going to the packet
box. You can use a single cable to connect the packet box to the transceiver,
and it is easy to rig up a switch box that switches between the packet box and
the hand microphone. The only disadvantage of doing this mod is that your TM731a
will NO LONGER be compatible with the RC10 remote control device.
The
Modification:
This modification requires skill at fine soldering, a good
ultra fine-tipped pencil type soldering iron, and a short piece of 28 gauge
stranded wire. You really should have at hand a Kenwood service manual for this
rig, with complete schematic and board layout diagrams, before you attempt it,
tho I HAVE tried to write my description so that you can do the mod without a
service manual at hand.
- Turn off power and disconnect the rig from its source of power
- Remove the BOTTOM cover of the rig.
- Lay the rig on your work table with the front panel pointing away from
you, and its rear heat sink pointing toward you. On the right will be the main
volume and squelch control. Look at the little connectors that hook the front
panel of the radio to the board you have exposed and are looking at. On the
extreme left is one connector with eight pins in a row, with the third pin
from the left unused. To the right of that is a five pin connector with the
middle pin not used. To the right of that connector is an electrolytic
capacitor, to the right of the cap is a two pin connector, and to the right of
the two pin connector is a phillips screw that is one of the screws that hold
the board you are looking at inside the rig.
Locate that five pin
connector mentioned above, the one that has its middle pin unused. The SECOND
WIRE from the LEFT of that connector should be a RED wire. That spot on the
connector will be labelled on the main board you are looking at as "RDM".
- CUT this red wire about three quarters of an inch from where it leaves the
connector. Tape up the portion that goes to the connector.
- Strip off about a quarter inch of insulation from the portion of the red
wire that dives into the rig and heads toward the front panel.
- Locate "IC 8" on the radio. This is actually NOT a real integrated
circuit, but rather is one of six little vertical circuit boards that jut up
like fins from the main board. IC 8 is the left most of the six such boards,
and is right next to IC 9, which is a zig zag in line pin integrated circuit.
IC 8 is located just toward you from the five pin connector with the four
wires... the one from which you cut the red wire. IC 8 is labelled as "IC 8"
in silk screening on the circuit board.
- Solder a short length (2 or three inches) of stranded, insulated, 28 gauge
wire to pin 9 of IC 8. Pin 9 of IC 8 is the next to last pin of this single in
line pin "IC". The "last" pin of IC 8, or pin 10, is located closest to the
rear of the rig (closest to you, given the orientation of the rig that I
suggested).
- Now solder the other end of this wire to the stripped, cut portion of the
red wire that you prepared in step 5 above.
That's it! you now have
modified your rig to provide line level, squelched audio on pin 6 of the
microphone connector.
For those technically inclined, you should note that
this audio is leaving an audio amplifier, and going thru both a 1K ohm resistor
and a .1 mfd capacitor before it arrives on pin 6 of the microphone connector.
Thus the signal is DC-blocked and reasonably protected against minor nastiness
that might appear on pin 6.
I'd appreciate any feedback from those
attempting this modification, tho of course I must note I cannot take
responsibility for any harm that may come to your radio due to either proper or
improper implimentation of this modification. I CAN say honestly that I HAVE
done this to my radio, and it appears to work quite well.

19-07-1998 Kenwood Cross Band Repeat: How to
USE it
Hardware information for modifying the Kenwood TM-731A for
cross band repeat is widely available on many packet bulletin boards. However,
information on how to impliment cross band repeat is often not present along
with the description of the hardware mods. What follows is KENWOOD's
documentation on how to USE the TM731a after it has been modified for cross band
repeat:
Text of Kenwood Sheet on using Cross Band Repeat on the
TM-731A:
The repeater corss-band operation allows the TM-731A to receive
on one band and re-tramsmit the signal on the other band. An incoming signal
will automatically be switched to the sub-band. The TM731A will then re-transmit
the signal from the main band. Each band may contain shift information. Only one
band can contain sub audible tone information (the optional TSU-6 ... currently
called by Kenwood the KQT8... is required for tone decode). If one band requires
a sub-audible tone, either select the TONE function for encode or the CTCSS
function for encode / decode. DO NOT turn both TONE and CTCSS on in the one
band.
- Select the first frequency in the main band. If required, select the
offset.
- Press the BAND key to move the contents of the main display to the
sub-display.
- Now select the second frequency and offset.
- If Tone or CTCSS is required for one of the bands, continue with this
step. If Tone or CTCSS is not required, go to step 5.
- Place the operating frequency that requirs TONE or CTCSS in the main
band (use the BAND key).
- Select the sub-audible tone by pressing the F key and then the T.SEL
key. Rotate the main encoder knob until the desired tone is displayed. Press
any front panel key to display the operating frequency.
- If only the TONE function is required, press the TONE key (the [T]
indicator will light in the display).
- If the CTCSS function is required, do not turn the TONE function on.
Instead, press the F key and then the CTCSS key (the [CTCSS] indicator will
light in the display. If the CTCSS arrow is not pointing towards the main
display, press the F key and then press the CTCSS SEL key.
- Adjust the main and sub-band squelch controls to the threshold point. The
TM-731A will transmit in the repeater cross band mode if the squelch controls
are set too low or a signal is received. (comment: setting both squelch
controls properly is VERY important!)
- Note:
The next step will place the unit in the repeater cross-band
mode
Press the F key and then press the A.B.C. key. Three dots should
be lit in both display frequencies. The unit will now operate as a cross band
repeater as described above.
- To take the TM-731A out of the cross-band repeat mode, repeat step 6.

19-07-1998 Kenwood TM-731A firmware
bug
The Kenwood TM731A dual bander has a firmware bug that breaks
the 2m VFO scanner in certain circumstances, that is, the 2m VFO scanner won't
work properly if certain PL tones are stored into memory 1. So far, all tested
731A's have had this problem. The highest serial number tested was 72713. To
demonstrate the problem, perform this experiment:
- If not already done, load search bounds into memories A and B of the 2m
unit. Verify that the VFO scanner works.
- Change the PL tone for memory 1 to (for example) 91.5: select memory 1,
press F VFO to transfer it to the VFO, then press F TSEL and select 91.5 Hz PL
tone, then store back into memory 1 by pressing F MR.
- Set the VFO to a frequency outside the range given in memories A and B,
then start the VFO scanning (by pressing VFO for a few seconds).
- If your radio has the bug, it will alternate between the frequencies
stored in memories A and B. If you start the scan while the VFO is within the
search range, it will scan up until the top limit is reached, then begin
alternating between the two limit frequencies.
- To restore 2m VFO scanning, program memory 1 with one of the several PL
tones acceptable ... the default of 88.5 Hz works fine.
- The 70cm unit does not appear to have this problem.

21-04-2000 TM-631/731A Memory loss
modification
Author: Kenwood
Communication, inc.
Service Bulletin no. 972 (8-8-1990)
Some TM-631/731A owners have reported that the transceiver intermittently
loses its memory channel information when the power switch is turned on. The
following modification will absorb pulses on the CPU interrupt line (INT4) and
reconfigure the backup switching circuit to avoid unintentional memory loss.
Read all instructions before proceeding. Do not attempt this modification if
it is beyond your capability.
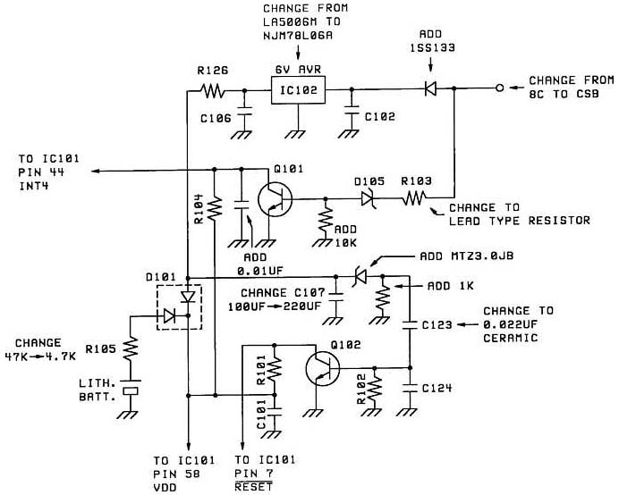
Required parts: ZKIT-731MEMO
The kit contains:
Part # Description QTY.
NJM78L06A 6 V AVR 1
1SS133 Diode 1
MTZ3.0JB 3.0 V Zener diode 1
CE04NW0J221M 220 µF, 6.3 V Electrolytic capacitor 1
C91-0457-05 0.022 µF ceramic capacitor 1
CK45B1H103K 0.01 µF ceramic capacitor 1
RD14BB2C103J 10 Kohm, 1/6 watt resistor 1
RD14BB2C102J 1 Kohm, 1/6 watt resistor 1
RD14BB2C472J 4.7 Kohm, 1/6 watt resistor 1
RD73FB2A472J 4.7 Kohm, 1/10 watt resistor 2
- Disconnect the power supply, antenna, and microphone.
- Remove the top and bottom covers (12 screws). Do not damage the speaker
wires when removing the top cover.
- Pull the Main Encode, Volume, and Main Squelch knobs off the front panel.
If a knob does not easily pull off, wrap a cloth around the knob and carefully
pull it off with a pair of pliers. Be careful not to crush or scar the
knob.
- Remove the two brass colored screws from the top of the plastic front
panel. Figure 1.
- Gently lift the two tabs on the bottom of the front panel and then pull
the front panel off the transceiver. Figure 2.
- Remove the two black shades from the Balance and Sub-Squelch controls.
Figure 3.
- Remove the three brass colored screws from Control board B/3. Figure
3.
- Remove the brass colored screw that is mounted on the front panel chassis
above the Power switch. Figure 4.
- Remove the brass colored screw that is mounted on the front panel chassis
to the right of the microphone jack. Figure 4.
- Carefully pull Control board (B/3) away from the body of the
transceiver.
- Disconnect the two "wire type" cables from the body of the
transceiver.
- Disconnect the two flex cables from the Control board. The flex cables
simply pull out of the connectors.
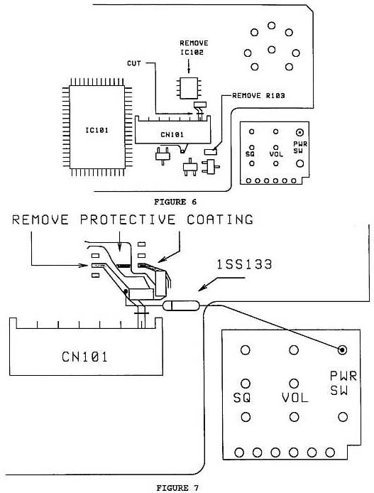
- Remove IC102 from the Control board. Since this device is glued to the
board, use a needle tip tool to lift each pin as you melt the solder. Then pry
the chip off the board with a craft knife. Figure 6.
- Remove any excess glue and solder from the area where IC102 was
located.
- Remove chip resistor R103. Do not melt connector CN101. Figure 6.
- Cut the foil pattern between connector CN101 and chip capacitor C102. Make
the cut as close to connector CN101 as possible. Figure 6.
- Prepare the 1SS133 diode for installation. The cathode lead will be cut
and bent 90°. The diode must lay flat on the board and the cathode lead cannot
touch the cut in foil. Once the diode leads are prepared, solder the diode in
place. Figure 7.
- Prepare the NJM78L06A 6 V AVR for installation as shown in figure 8. The
leads to this device are vary soft and can break when bent too often. Make
each bend only once.
- The 6 V AVR will be mounted in place where IC102 was located. The board
must first be prepared for the installation. Remove the protective coating
from the foils as shown in Figure 7. These are the foils that where connected
to pins 2 and 7 of IC102 and the ground foil that runs under the
device.
- Place the 6 V AVR on the board and make sure the leads contact the foils.
Cut the leads to size and then solder the device to the board. Figure
9.
- Prepare the 0.01 µF capacitor, 10 Kohm resistor, and 4.7 Kohm resistor for
installation. Place the parts on the board to size and cut the leads. Once the
parts are prepared, solder them to the board. Figure 10.
- Locate R105. If the component is 47 Kohm, change it to a 4.7 Kohm chip
resistor. The component's value can be determined by the numbers written on
the case. If the device is labeled 473, it is a 47 Kohm resistor and needs to
be replaced. If the device is labeled 472, it is a 4.7 Kohm resistor and does
not need to be replaced. Figure 10.
- Straighten the tabs that hold the LCD assembly to the…………. The rest of the
composing is missing, mail me if you have
it.
- This point is missing, please mail me if
you have this.
- This point is missing, please mail me if
you have this.
- This point is missing, please mail me if
you have this.
- This point is missing, please mail me if
you have this.
- This point is missing, please mail me if
you have this.
- This point is missing, please mail me if
you have this.
- This point is missing, please mail me if
you have this.
- This point is missing, please mail me if
you have this.
- This point is missing, please mail me if
you have this.
- This point is missing, please mail me if
you have this.
- This point is missing, please mail me if
you have this.
- This point is missing, please mail me if
you have this.
- This point is missing, please mail me if
you have this.
- This point is missing, please mail me if
you have this.
- Slide the lock, balance, and Sub-Squelch controls to the left.
- Slide the Lock, Balance, and Sub-Squelch knobs on the plastic front panel
to the left.
- Gently install the plastic front panel on the front panel assembly. Do not
force the installation.
- Install the two brass colored screws on the top of the plastic front
panel.
- Install the Main Encode, Volume, and Main Squelch knobs.
- Remove the two screws from the small board where the positive power lead
connects on the bottom of the transceiver.
- Solder the remaining 4.7 Kohm chip resistor to the foil side of the board.
Figure 13.
- Mount the board and install the covers on the transceiver.
This modification may be covered under warranty.
Time required to perform
this modification is 1 hour or less.

21-04-2000 TM-731A/631A Final board C17
change
Author: Kenwood
Communication, inc.
Service Bulletin no. 977 (8-8-1990)
Bypass capacitor C17 on the 144 MHz Final board has been changed in
production from a "flat package" chip capacitor to a "cylindrical package". The
change prevents the capacitor from fracturing. If C17 fractures, the output of
the power module can burn C17, R11, and L6. Additionally, Q1 on the TX/RX 144
MHz board may be damaged.
C17 should be changed as a part of routine maintenance when a TM-731A/631A is
received for service. The new style capacitor part number is CK41FY1E102M. For
field service, a 0.001 µF, 25 V disc ceramic capacitor can be used.
The production change started at serial number 108xxxx.
To replace C17:
- Disconnect the power supply and antenna.
- Remove the top cover. Do not damage the speaker wires.
- Remove the shield plate from the VHF Final unit (4 screws). Figure
1.
- Remove the 7 screws that secure the final board to the chassis. Figure
2.
- Remove the 2 screws that secure the power module to the chassis. Figure
2.
- Remove the 2 screws that secure the VHF antenna coax to the heat
sink.
- Desolder the center conductor and shield of the VHF antenna coax from the
final board and pull the coax out of the heat sink. Figure 2.
- Desolder the terminal next to pin 3 of the power module. Figure 2.
- Rotate the board toward the front of the transceiver to expose the foil
side of the board.
- Inspect the solder at the terminals the antenna coax was soldered to. They
may need to be resoldered.
- Replace C17. Figure 3.
- If you are serving a TM-731A/631A that has been damage, check R11 and L6.
The coil may have pin hole burn marks in its insulation and the resistor may
be open. In addition, check Q1 on the RX/TX (144 MHz) board. If it is damage,
the receiver sensitivity will be low.
- If the Final board has been burned, it can be repaired. The carbon must be
completely removed from the board to prevent the board from burning any
further (carbon tracking of the RF signal). The burned area should be filled
with epoxy an the lands must be repaired.
This modification may be covered under warranty during the warranty
period.
Time required to perform this modification is 1 hour or
less.
