Sound Card Interfacing for
RTTY,  PSK31, and SSTV



JVCOM Interface

The above circuit is recommended for use in SSTV applications with use of the sound card with a computer.  This is the JVComm style of interface.  This circuit may also be used for RTTY and PSK31 applications.  Many users modify the above circuit to include 1:1 isolation transformers within the Speaker out and Line-in or microphone in lines.  These isolation transformers are used to preclude ground loops within a system from introducing hum and interference on the transmitted signals.


The following circuit is used in applications of WinRtty for receiving RTTY signals using the sound card.  This circuit is also applicable to SSTV and PSK31 modes and works well in all three applications.  This circuit may be implemented into the JVComm interface shown above as discussed in the JVComm interface text.  Note that the sound board and receiver are transposed in the two circuits.



The following circuit is used in applications of WinRtty for transmitting RTTY signals using the sound card.  Notice this circuit does not have a PTT component and relies on VOX for transmit control.  This circuit is also applicable to SSTV and PSK31 modes and works well in all three applications.  This circuit  may be implemented into the JVComm interface shown above as discussed in the JVComm interface text.  Note that the sound board and transmitter are transposed in the two circuits.

 


So you say "I want FSK capability as well as Push-To-Talk" (PTT).  The following circuit is used with WinRtty to provide capability for FSK Rtty and a PTT circuit for the program.  This circuit may be used in many applications and may be substituted for the circuit contained in the JVComm interface shown above.

 


What goes in the "RS-232 conversion" box depends on your transmitters FSK input.  Odds are, it can be exactly the same as the circuit shown for the PTT connect: use an opto-isolator with a series resistor to convert the RS-232 levels to open/close keying.  The portion of this circuit related to PTT may also be used instead of the PTT circuit in the JVComm interface described above.


Another approach to interfacing is contained in the following schematic obtained from WM2U's home page related to PSK31 and should work for PSK31, RTTY, and SSTV.

The simplest and quickest computer to radio interface is to connect the Line Output from the Sound Card to the transceiver audio input with a 100:1 voltage divider to reduce the voltage output, and the Sound Card Line Input to the audio output of the radio. You can use the VOX to switch from Receive to Transmit.
To setup this arrangement, adjust the sound card output level using the computer 'mixer' control until maximum transmit power is reached, and the ALC is  just starting to read. Then tune to a strong carrier and adjust the soundcard input gain until the red line goes away as observed on the spectrum display. (waterfall indicator) This procedure is covered in great detail in the PSK31 Help files under "setting up the sound card".


 

The circuit below shows the method WM2U used which isolates the Sound Card Line In and Line Out from the Radio using a couple of Radio Shack transformers, and a 2N2222 transistor to switch the PTT radio line triggered by the RTS line of the computer Com Port. All audio levels are equalized when running either the computer, the SSTV program or PSK31. A switch is used to switch between Computer and the Radio Modes. To adjust this circuit, tune to a strong carrier and tweek RV1 until the red overload lines disappear. At this point simply tweek RV2 to give the required output power from the transmitter. The author of this information is WM2U.
 


 

To completely isolate the computer from the radio the PTT line schematic shown above should be replaced by the following optically coupled circuit. WM2U has this unit installed and it works great.

 

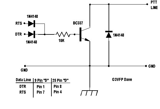
Another interesting PTT circuit from G3VFP to cover both the RTS and/or DTR source.
You can use a 2N2222 in place of the BC337 transistor in this circuit.

Google

home


 Ham radio Data Center - free schematics | Free HAM Directory | About me | Acronyms  | CW | Data Sheets | Docs | Download | E-mail | HOME | Ham projects | Hobby circuits | Photo galery | PIC | QTH photos |
Sign in my guestbook | View my guestbook ]
 


© 2001 - YO5OFH, Csaba Gajdos