
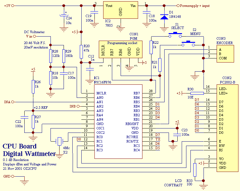
The input board is a small PCB mounted directly on the connector.

The main CPU board is mounted directly on the display.
This is a brand new project, still under development
If you are from Denmark ! read the Danish version !!
The extra input B is for a later SWR brigde project, also the TX serial
output will be in use later.
The uncalibrated signal response is: +1/-1 dB from 1MHz to 450MHz.
Input SWR vill varry from 1.00 to 1.30, depending on input frequency.
To make the SWR this good, you need to assemble the input circuit correct
and adjust the capasitor.
Input power range: -60 to +30dBm that is 1 nW to 1 Watt.
This instrument can be used and calibrated from 1 kHz and up to 500 MHz
It is possible to measure power relative all the way up to 900Mhz
A software routine can calibrate the 0dBm point at 5 different frequencies
to make this instrument accurate within 0.5dBm !!
The calibration data is stored in EEPROM so the instrument will remember all,
also without power.
At frequencies above 300Mhz this instrument should not exceed inputs over
+20dBm (100mW) to keep the good accuacy
This is a documented weekness in the AD8307, this is not a big problem, if
you are aware of this, then it's just a matter of using the right input attenuator
If battery opperation: do not connect R30, also change R26 and R27 to 4k7
Ideas taken from articles in: QST June 2001 page 38 and Funkamateur
12/99 page 1383 And Elektor 1/99 page 26

The display, shows dBm from -60 to +30dBm, RF Voltage and RF Power and Bargraph
in 1db step.
The backlite is verry powerfull, I had to change R30 to 10E
Also I must complement the POWERTIP display for it's exelent contrast and
viewing angle and low prize !
I use a POWERTIP display with 20 caracters in 2 lines with LED light.
Powersupply current is:
With no light: = 30 mA. (R30 = NC)
Normal light: = 120 mA. (R30 = 10E)
Power light: = 200 mA. (R30 = 4E7)

Here is the OLD version of the PCB, note the input circuit has been improved
alot
This OLD version had -70 to +20 dBm input range, this has been changed to
-60 to +30

The cabinet is homemade of glasfiber PCB, easy and cheap to construct.
There is made plenty of room for a batterypack, and also I like it not to
be too small
so that it's hard to come in and make modifications.

Here a view of the back side of the switches and the rotary encoder
note the RF filter on the DC voltage input.

The backside powersupply input, and powersupply selector switch
The DC voltmeter switch is connected so that it's only possible to measure
the battery voltage when it's running on battery.

Here is how I have connected the two switches, the charge resistor and diode
needs to be adjusted to fit the used battery.
If no battery supply is needed, only one switch is then mounted.

Also the powersupply cords can transfer unwanted RF noice, so here is also
added a RF blocking filter
Note the diode and little-fuse for reverse polarity protection.
The NEW
version of the PCB Now the input coil has been removed
The AD8307 is SMD SO-8, the extra input board is for a later project (SWR
bridge), more about this next year.
The TX serial out pin is for several future projects, that uses a PC to draw
curves and more.
The bottom PCB side is mostly shilding PCB size is 79mm wide and 37mm height
The latest software version 1.00 Download here
The main startup screen shows:

dBm, status, RF-voltage
Bar-graf, RF-powerwatts
If no attenuator is used, the dBm readout goes from -63
(noicefloor) to +30 dBm (1W)
The status readout show the selected frequency band, and attenuator mode
Use the band dail to change between LF, HF, VHF, UHF and SHF calibration memories
I have calibrated my wattmeter 0 dBm at: LF=3.5MHz, HF=14MHz, VHF=145MHz,
UHF=430MHz, SHF=440MHz
But you can calibrate at your own favorite frequencies for best performance.
In the RF-powermeter screen, use the SELECT button
the enter RELATIVE mode.
In this mode dBm and bar-graf is shown, when entering this mode the dB read
out is zero'ed.

The menu:
To enter the menu / settings use the MENU button
when in menu, use the band dail to get the desired setting,
at the right setting use SELECT to activate, this is also shown in
the display.
Here is all the menu points:
0: 0dB, no attenuator is mounted 1W max. !
1: -10dB attenuator is mounted, 10W max. !
2: -20dB attenuator is mounted, 100W max. !
3: -30dB attenuator is mounted, 1kW max. !
4: -40dB attenuator is mounted, 10kW max. !
5: -50dB attenuator is mounted, 100kW max. !
6: DC Voltmeter, actual and min. and max.
7: RF Powermeter, the default startup screen.
8: Return loss with SWR readout, usable with a SWR bridge
9: Help Info, a small users guide is also build in.
10: About Info, shows software version and so on.
11: Calibrate 0 dBm at the selected band
12: Read all calibration values
13: Zero all calibration memories
14: Display update delay 2-80mS
To get -40dB a 100:1 voltage divider is made with 50 Ohm output impedance,
so when this output is loaded

DC voltmeter:
The DC voltmeter can measure from 0 to 20 volt only positive, with a resolution
of 20mV.
Nothing is burned if input is reversed, it just can not measure !
Calibration is done in hardware: use one or two 10meg resistors to parallel
R28 or R18 until correct voltage is shown.
In the DC voltmeter screen, actual voltage, minimum and maximum is displayed.
To reset min and max press select button
The voltmeter can be used to monitor the battery voltage if a battery supply
is used, or what ever you want to measure,
but remember the input impedance is about 80 kOhm.
How To Measure High Power
The digital-powermeter input range is 1nW to 1W.
To measure more power an attenuator can be mounted in front of it, but they
are expensive !
A good and cheap solution is to use a -40 dB tab.
The Wattmeter readout can be set to show correct values, using five standard
attenuators,
Attenuator settings: none, -10, -20, -30, -40 and -50dB, by this it is now possible
to measure from 1nW up to 100 kW

Here is my simple homemade -40dB tap, using 3 BNC connectors a small cheap
box and a few resistors.
The four first resistors is 620 Ohm each the bottom resistors is two 100 Ohm
in parallel.
This uncompensated circuit can be used up to 170 Mhz and up to 50 Watts continius

This is a much better solution, but also a bit harder to make
This -40dB tab has good SWR up to 900 MHz, and the -40dB output signal has
a perfect flat response up to 600Mhz
The 2.7mm stripline needs to be verry acurate, the PCB is double sided 1.6mm
thick.
note that the stripline goes all the way as close as possible to the connector
isolation

Here is a closeup, note the tab compensation wire, that is adjusted close
to the two first resistors,
by this way it is possible to adjust a perfect flat -40 dB response up to
600 MHz
This tab can also only handle 50 Watts, limited by the four 1/4 watt resistors
the total load resistance is 25 Ohm, now that we have the output bottom resistance
of 25 Ohm we can calculate
the total resistance of the 100:1 voltage divider, 100 * 25 = 2500 Ohm so
the top resistance is 2500 - 25 = 2475 Ohm
if four resistors is used they shuld be 2475 / 4 = 618.75 Ohm so I use 620
Ohm that is a standard
Power in the resistors: I use 250 mW resistors * 4 = 1 Watt the power in the
bottom resistors is negible..
To calgulate the MAX RF power level, U = square root P * R, it was 1W and
2500 Ohm this give 50 Volt, this is equal to 50 W
the resistors can stand the double power for about 1 minute and 4 times a
few sec, so to my needs this is fine.
[ About me
| Acronyms | CW
| Data Sheets | Docs
| Download | E-mail
| HOME | Ham
projects | Hobby
circuits | Photo galery
| PIC | QTH
photos |
Sign
in my guestbook | View
my guestbook ]
© 2001 - YO5OFH, Csaba Gajdos