50 MHz frequency meter with PIC 16F84

 

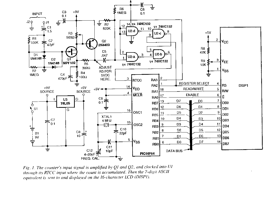
   This is a nice frequency counter that reads frequency from 1 Hz to 50 MHz and displays it on a 16 character LCD display. Auto-range feature provides floating decimal point and automatic placement of suffix (Hz, KHz, or MHz). Gate speed automatically decreases to one second below 100 KHz to display frequency with a resolution down to an amazing 1 Hz.

  • Auto-ranging with floating decimal point.
  • Up to 7 digits displayed.
  • Auto-adjusting gate speed (0.1 sec to 1 sec).
  • Microcontroller-based circuitry provides for simplicity, ease of assembly, and highly stable readout.
  • Sensitivity approximately 100 mV RMS (100 Hz to 2 MHz), 800 mV RMS @ 50 MHz.
  • Input overload protected.

 


[ About me | Acronyms  | CW | Data Sheets | Docs | Download | E-mail | HOME | Ham projects | Hobby circuits | Photo galery | PIC | QTH photos |
Sign in my guestbook | View my guestbook ]


© 2001 - YO5OFH, Csaba Gajdos