Noiembrie 2025
Acest aparat este inspirat din proiectul lui Andreas - EB7ME care a avut ideea de a modifica proiectul original Antuino cu un procesor STM32 si un afisaj color tip ILI9341 cu touch-screen.
Mie mi-a placut foarte mult acest proiect, si l-am preluat imediat cum l-am vazut. Apoi l-am dezvoltat, aducandu-i multe imbunatatiri multumita lui Andreas care mi-a pus la dispozitie codul sursa, si vedeti si voi ce a iesit.
Proiectul original al lui EB7ME era conceput sa fie comandat dela un encoder cu buton, iar unele comenzi sa fie preluate de Touch-Screen. Eu am adus unele modificari la software care mi-au permis sa scot complet encoderul si butonul acestuia, si am integrat toate comenzile 100% Touch-Screen. In plus am adaugat si functii suplimentare care au imbunatatit aspectul general al aparatului.
Aparatul are 5 functii principale:
SWR-meter cu vizualizare pe un grid-grafic de 300x180px datorita folosirii unui LCD ILI9341 cu rezolutia maxima de 320x240px. Modul de masurare al raportului VSWR este determinat de valoarea Return-Loss in dBm citita pe o punte rezistiva unde antena este una din ramuri.
Schimbarea modurilor de lucru se face atingand coltul din dreapta-sus al ecranului.
VOB "Vobuloscop" pt scanarea dinamica ale semnalelor de RF, mod in care se generareaza semnale intre (0,5...150)MHz pe iesirea RF-OUT si se vizualizeaza curba de raspuns in frecventa pe intrarea RF-INPUT, intr-un interval de nivel detectat intre (-85...+15)dBm cat permite detectorul logaritmic integrat AD8307. In acest mod se testeaza filtrele de banda, LPF, filtrele de IF cu cristale de Quartz si diferite circuite radio.
In imaginea alaturata am testat un filtru cu cristale de Quartz cu frecventa centrala de 8 MHz si banda de trecere BW = 2.6 KHz, filtru SSB.
SNA "Signal-Network-Analiser" adica "Snipper" de frecvente cu nivele detectate pe RF-INPUT intre (-85dBm...+15)dBm si vizualizare grafica. De fapt in acest mode de lucru poate fi comparat cu un analizor de spectru, sau detector de unde radio, in intervalul (0,5...150)MHz.
In imaginea alaturata se pot vedea posturile de radio FM "receptionate" de aparat cu o antena cuplata la RF-INPUT; am focalizat marker-ul pe Radio Tg-Mures 102,9 FM.
GDO "GRID-DIP-METER" adica masurator de circuite oscilante Bobina+Condensator cu o bucla cuplata inductiv cu circuitul de masurare. Aceasta metoda era folosita demult pentru acordarea circuitelor oscilante cand instrumentele de masurare erau foarte rare. Trecerea in modul de lucru GDO se face atingand touch indicativul meu, YO6PIR, din coltul stanga sus.
STR "STRENGTH-METER" adica masurator de camp de radiofrecventa cu ajutorul unei antene miniatura montate pe intrarea de RF-INPUT si masurarea nivelului detectat. Aceasta modalitate de testare pune in evidenta taria semnalelor emise de statiile radio. Deasemenea se poate utiliza pentru acordul antelelor prin detectarea directa a semnalului emis.
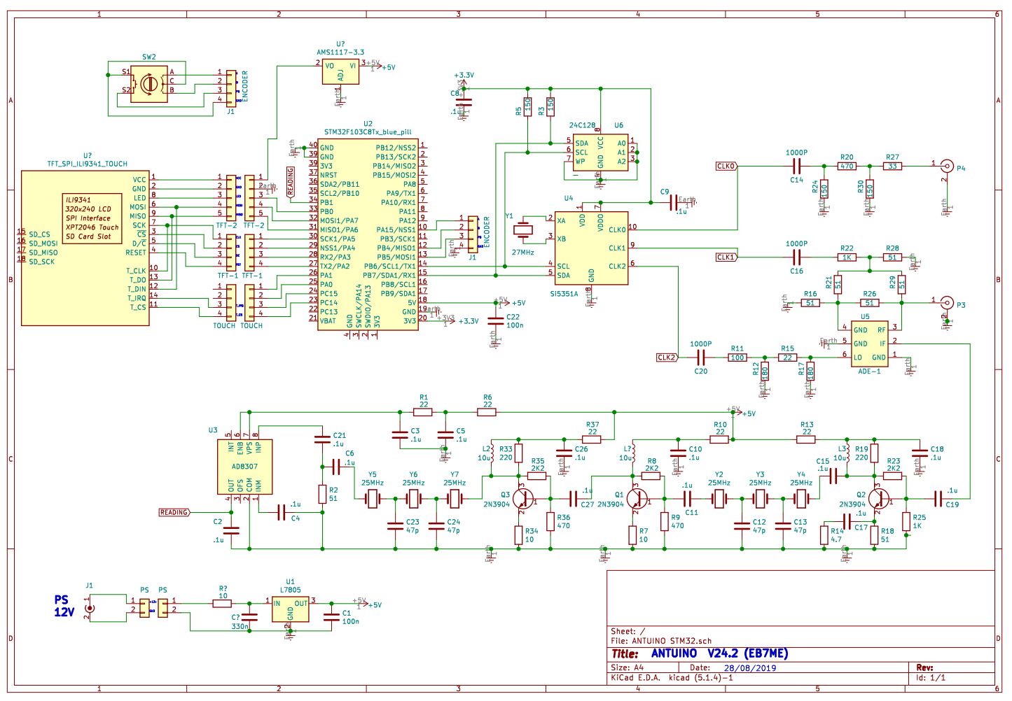
Constructiv acest aparat este conceput cu un procesor STM32F103CBT6, care are memorie flash de 128KB. Programul ocupa 90KB de memorie si din aceasta cauza nu poate fi montat pe un modul "BluePill" clasic care are doar 64KB memorie decat in varianta originala a lui Andreas EB7ME cu comanda combinata encoder-touch si fara functiile suplimentare implementate de mine. Viteza de ceas mare a acestui procesor, 72MHz, si RAM de 20 KB a putut compensa delay-ul introdus de grafica complexa si imaginile statice afisate pe ILI9341 cu transmisie seriala. Dar, rezultatul este ceva frumos, nu-i asa?
Schema am preluat-o dela radioamatorul spaniol, Andreas. Detaliile componentelor de pe cablaj respecta intocmai schema si numerotarea originala. Partea de radiofrecventa este cea originala dela Antuino iar partea de comanda cu STM32 este modificarea de baza adusa de el.

Intreg aparatul este concentrat pe o singura placa de cablaj imprimat dublu-placata pe care am realizat-o dupa schitele lui Andreas la care am adus unele imbunatatiri si completari iar realizarea practica am facut-o la firma JLC-PCB din China in conditii excelente de calitate. Recomand aceasta firma!
Blocul de alimentare al aparatului l-am conceput cu o baterie recuperata de la un telefon mobil, cu capacitatea de 2900 mAh si un modul compact invertor/charger de 5V care poate fi achizitionat on-line. Modulul invertor nu are port USB si a trebuit sa-i adaptez o mufa de conectare la incarcator. Pe cablaj am prevazut un traseu de citire a tensiunii de alimentare care este testata si afisata pe ecranul de pornire si afisata cu mesajele: GOOD, WEEK, BAD. Cred ca nu era obligatoriu necesara ridicarea tensiunii de alimentare la 5V deoarece procesorul se alimenteaza de la 3,3V si afisajul si Si5351 deasemenea. Oricum pe placa de circuit este prevazut stabilizatorul de 3V3 care este obligatoriu, indiferent de la ce tensiune se alimenteaza aparatul: fie 3,7V direct de la baterie fie de la 5V extern din USB sau UP-converter.
Mufele de intrare / iesire din aparat si partea cu alimentarea si butonul de ON/OFF.
Orice aparat de masura si control necesita o procedura de calibrare inainte de a fi pus in functiune pentru a se ajusta parametrii in limitele acceptabile de precizie si corectitudine a masurarii.
Daca, la pornire in ecranul de Start-UP, se atinge ecranul touch se intra in meniul de calibrare:
1.Touch-Screen Calibration:
In meniul de calibrare al Touch-ului se apasa pe cele 4 puncte distincte din colturile ecranului si se urmaresc valorile captate. Daca valorile difera fata de valorile actuale se apasa simbolul "tinta" din mijlocul ecranului, mai mult de 3sec pentru memorare. Daca, in schimb, se doreste iesirea din acest ecran de calibrare fara sa se memoreze noile valori se apasa "tinta" scurt, si se iese in meniul principal.
2. Si5351 Xtall Calibration:
In meniul de calibrare al frecventei oscilatorului lui Si5351, trebuie conectat la iesirea RF-OUT un frecventmetru si se monitorizeaza frecventa generata de 10.000.000 Hz. Daca frecventa difera se tine apasat pe numarul de culoare verde din centrul ecranului si se trece la tastatura numerica virtuala.
Tastatura numerica virtuala
Se tasteaza o valoare apropiata a factorului de calibrare, care factor de calibrare reprezinta diferenta dintre frecventa reala a oscilatorului lui Si5351 si frecventa standard de 27.000.000Hz. Ex: daca ati tastat 171000 inseamna 27171000-27000000=171000; deci ati adaugat la frecventa standard inca 171000Hz pentru a aduce generatorul lui Si5351 la valoarea corecta, verificata cu frecventmetrul cuplat la iesirea RF.
Pentru confirmare se apasa OK. Daca este bine calibrat oscilatorul se apasa dala SAVE si se iese in meniul principal de calibrare.
3.Local Oscilator Frequency
Calibrarea frecventei oscilatorului local reprezinta sincronizarea exacta a frecventei acestuia cu frecventa centrala a filtrului de banda intern al aparatului care este construit cu cristale de Quartz de 25MHz.
Se conecteaza impreuna RF-INPUT cu RF-OUTPUT si se verifica nivelul de semnal care trebuie sa fie minim 0dBm pentru a fi OK. Se ajusteaza valoarea frecventei pentru un nivel maxim de semnal cu ajutorul tastaturii numerice care se acceseaza tinand apasata valoarea centrala de pe ecran de culoare verde, la fel ca la meniul precedent. Daca se atinge o valoare optima maxima se salveaza cu dala SAVE tinuta apasata > 2sec, si se iese in meniul principal de calibrare.
4.SWR Return Loss Adjust
In meniul SWR Return-Loss adjust se ajusteaza offsetul la care valoarea SWR este masurata si raportata corect. Se conecteaza o rezistenta chimica de 300 Ohmi la intrarea RF-INPUT si se verifica SWR-ul masurat de aparat, care in acest caz trebuie sa fie de SWR=6.0; Daca nu este corect se acceseaza tastatura numerica tinand apasata valoarea centrala de culoare verde si se tasteaza o noua valoare a offsetului exprimat in dBm care poate fi pozitiv sau negativ. Pentru semn se foloseste tasta auxiliara +/-. Daca se atinge valoarea corecta a SWR-ului de 6.0 se tine apasata dala SAVE si se iese din meniu.
Daca s-au parcurs toate meniurile de calibrare se tine apasata tasta EXIT si se iese din meniul de calibrare iar aparatul boot-eaza cu noile valori salvate in memoria permanenta ne-volatila. SUCCES!