Accueil
Remonter
Réception optimale

        

  English page  

Transceiver décamétrique

Voici un projet que j'ai entrepris depuis longtemps! Je ne me souviens plus très bien mais ce projet a du germer en 1996 alors que je n'était pas encore radioamateur! C'est en cherchant parmi les livres techniques de la bibliothèque du centre Pompidou que je suis tombé sur le livre de F6CER décrivant la réalisation complète d'un transceiver décamétrique. Après avoir commencé à câbler quelques modules, j'ai laissé ce projet en stand-by quelques années avant de le reprendre en 2004 avec la ferme intention de le mener à terme et de réaliser plein de QSO avec!

Réaliser un transceiver décamétrique complet n'est pas un petit projet car il demande beaucoup de temps pour câbler, mettre a point ... et aussi comprendre et calculer car tout n'est pas décrit!

Cette page a pour but de décrire le projet en justifiant les choix techniques. Il ne s'agit pas d'une description exhaustive avec schémas à l'appui. Peut-être qu'un jour j'y consacrerai un article dans la presse amateur.

Philosophie du projet

Il faut savoir être réaliste...

Avant de commencer à brancher le fer à souder il faut se poser les questions suivantes:

- a quel type de trafic sera dédié principalement ce transceiver? QRP? Contest?

- de quels moyens je dispose pour le réaliser?

En effet, le type de trafic visé induit directement les performances qui seront à atteindre. La grosse erreur serait de sur-dimensionner inutilement le transceiver. Personne ne penserait à utiliser une Formule1 pour aller faire ses courses de la semaine au supermarché du coin!

Un transceiver sera toujours perfectible, toujours plus d'IP3, de sensibilité.... mais pour couvrir le 1% des cas d'utilisations qui ne serait pas couvert par le design précédent!

Il faut se montrer réaliste et savoir qu'un transceiver aux performances modestes permet de couvrir 95% des cas d'utilisation, c'est à dire du trafic radio de tous les jours avec les conditions normales de propagation et d'occupation des bandes.

Maintenant, si le type de trafic visé est exclusivement du contest alors il faudra un transceiver plus performant mais pas nécessairement viser le top du top.

Enfin les moyens justifient bien souvent la fin et gratter les derniers dB de dynamique pour faire aussi bien voir mieux que l'état de l'art du moment nécessitent du temps et de l'argent (et oui!).

Au final, le plus important pour un amateur construisant son propre matériel est de pouvoir justifier son design vis à vis de son objectif initial et d'être conscient des limitations des performances de son matériel, source à de futurs réalisations! Il vaut mieux réaliser plusieurs transceiver successivement avec à chaque version des améliorations plutôt que viser dès le départ le "super" transceiver irremplaçable... En résumé tout projet sert à ... préparer le prochain!

Un projet enrichissant et formateur

Réaliser un tel projet n'a pas pour unique objectif de se donner les moyens de trafiquer. Ce fut, la motivation principale des radioamateurs de l'époque ou il fallait construire son propre matériel car il n'existait pas encore de fabricants les proposant sur le marché. Cette époque bénite pour la radioamateuriseme est maintenant révolue! Nous sommes devenue des consommateurs comme les autres et achetons des transceivers comme nous achèterions des téléphones portables, c'est à dire du "pret-à-communiquer" et tant pis si on ne sait pas comment ça fonctionne et qu'il faut payer très cher les réparations quand on fait fumer les transistors du final par ignorance des précautions à prendre. Le seul mérite finalement est de permettre au plus grand nombre de pouvoir s'équiper rapidement... mais le mérite technique est nul!

Réaliser un tel projet, donc, a avant tout pour but de se former techniquement et de mettre à profit son ingéniosité. C'est bien de lire les livres techniques mais passer à la pratique est bien plus important. Finalement ce projet s'inscrit dans un vrai esprit radioamateur. Le seul mérite que je pourrait en tirer sera de faire partager mon expérience ainsi acquise et peut être de faire progresser la technique radioamateur même si ce projet n'a pas pour vocation de coller au plus prêt à l'état de l'art.

 

Design général

Un design très "classique" mais pas conçu au hasard

Ne serait-ce que par l'historique du projet qui débutait à une époque ou j'apprenais les bases de la radio, ce transceiver correspond au très classique design superhétérodyne. Tout est entièrement analogique. Aujourd'hui le progrès de la technique rend très intéressantes les architectures entièrement numériques appelées "software radios" mais ce sera un autre projet! 

Malgré sa simplicité, rien n'a été conçu au hasard dans ce design. Les points critiques affectant les performances ont été étudiés minutieusement et beaucoup des "bonnes" pratiques de design ont été capitalisées ici. Une solide connaissance en design radio est ici nécessaire au lecteur pour bien apprécié les qualités du design. Au final ce transceiver n'a absolument aucun complexe à avoir vis à vis des équipements commerciaux et professionnels.

Principe de construction

La conception et la réalisation se basent sur un concept modulaire: chaque sous-ensemble important est un module à part muni de connecteurs et interfacé aux autres par des petits câbles coaxiaux et des nappes de fils. L'intérêt est de faciliter l'intégration et la mise au point.

Présentation de l'architecture

Performances recherchées

Bandes couvertes

160m : 1.810 - 1.850 MHz

80m : 3.500 - 3.800 MHz

40m : 7.000 - 7.100 MHz

30m :10.100 - 10.150 MHz

20m : 14.000 - 14.350 MHz

17m : 18.068 - 18.168 MHz

15m : 21.000 - 21.450 MHz

12m : 24.890 - 24.990 MHz

10m : 28.000 - 29.700 MHz

Sensibilité toute bande dans 500Hz de bande sans preampli -130 dBm
Réjection image et réponses parasites 100dB
IP3 pour 5KHz d'espacement 20dBm
Dynamique de blocage pour 500Hz de bande et à 5KHz d'espacement 120dB
Dynamique d'intermodulation d'ordre 3 pour 500Hz de bande et 5KHz d'espacement 100dB
   
   
   
   
   

Conception des différents étages

Les filtres de bande

 Il y a un filtre de bande par sous-bande couverte soit 9 au total. Ce que l'on demande à chaque filtre:

-  une bonne sélectivité : réjection de la fréquence image de 100dB et de la fréquence FI de 80dB (moins car le mélangeur apporte son isolation de l'ordre de 30 à 40 dB)

- des pertes raisonnables, inférieurs à 2dB

- une bonne adaptation d'impédance dans la sous-bande de 15dB

- une bonne adaptation d'impédance vue par l'entrée RF du mélangeur aux fréquences critiques de fonctionnement du mélangeur à savoir OL, FI et image. Cette adaptation d'impédance est très importante pour garantir les perf d'intermodulation du mélangeur.

- le moins de selfs possibles avec des Q raisonnables ne dépassant pas 200

- des valeurs de composants raisonnables pour les selfs et condensateurs

Le design s'est orienté vers un butterworth à 3 cellules LC complétée par un diplexeur avant le mélangeur. Une trappe réglée sur la fréquence FI est disposée avant la commutation des filtres pour assurer la réjection de la FI.

Chaque filtre est commuté par des relais mécaniques. Il faut absolument éviter les commutations à composants actifs du style diode PIN qui rajoutent des effets non linéaires et dégradent fortement la performance d'intermodulation du récepteur.

Étude théorique

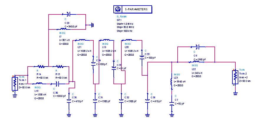
Voici le schéma de simulation pour le filtre 14MHz.

Voici le résultat de simulation pour le filtre 14MHz.

L'effet de la trappe FI est visible, elle apporte une atténuation de 92 dB (marqueur 4). A 14MHz l'OL est à 14+8,87 = 22,87 MHz et la fréquence image à 14 + 2*8,87 = 31,74 MHz. Nous voyons que l'image est rejetée à plus de 100dB. Dans la pratique la réjection ultime du filtre ne dépassera pas 100dB et il ne sert donc à rien de chercher à optimiser les simulations en dessous de 100dB. Sur la courbe bleue nous voyons bien l'effet du diplexer. L'adaptation d'impédance dans la bande est de 20dB et elle est acceptable à la fréquence FI (marqueur 2) et OL (marqueur 5) et bonne sur l'image. Le mélangeur sera donc correctement terminé sur son port RF. Enfin la perte d'insertion est de 1.2 dB en prenant des Q de 200 pour les selfs. Avec des Q de 100 elle serait de 2dB et pour des Q de 150 à 1,6dB. Le diplexer et la trappes apportent seulement 0,1 dB de perte.

Le préamplificateur et les atténuateurs commutables

Il existe des situations ou des signaux de très forte amplitudes proches ou lointain gênent la réception. La solution la plus radicale consiste à les atténuer mais pas n'importe comment.

Si le signal d'intérêt est très faible alors le problème est lié à la limitation des performances en dynamique du récepteur ou bien de la pureté spectrale du brouilleur qui n'est pas suffisante (splatter). Comme le signal d'intérêt est faible on ne peut se permettre de l'atténuer et dans ce cas la solution est de rejeter le brouilleur par filtrage notch en tête de réception mais ce n'est valable que si ce dernier est assez loin de la fréquence de réception à cause de la sélectivité limitée du notch. L'emploi d'un tel notch n'est pas facile car elle supposerait que l'opérateur connaisse exactement la fréquence qui le gène! L'autre solution est d'employer un filtre passe-bande accordé sur la fréquence du signal d'intérêt mais ce dernier doit être très sélectif car rappelons que la majorité de la gène provient de brouilleurs proches. Accordabilité et sélectivité sont difficiles à obtenir et compliqueraient le design.

Si le signal d'intérêt est confortable, on peut se permettre de l'atténuer sans dégrader de trop la qualité d'écoute. Dans ce cas un atténuateur large bande suffit et on est sur qu'il atténuera le ou les signaux gênants.

Nous voyons donc que selon le niveau du signal utile, la solution au problème peut être soit complexe, soit simple. Le plus raisonnable est de statuer de la façon suivante:

- implémenter la solution simple c'est à dire des atténuateurs commutables

- ne pas implémenter de filtres accordables et sélectifs en tête car on juge que les performances de base du récepteur permettront d'éviter la très grande majorité des cas de gènes potentiels

- dans le cas  de l'utilisation d'un préamplificateur, la dégradation des performances de dynamique du récepteur peuvent obliger l'emploi d'un tel filtre accordable. A confirmer en cours d'utilisation du récepteur.

  Signal utile faible Signal utile fort
Sans préampli Rien! Atténuateur
Avec préampli Filtrer? Atténuateur ou désactiver préampli

Nous voyons que la décision sur le fait de rajouter ou non un filtre accordable, et donc compliquer fortement ou non le design, va dépendre des performances du préamplificateur.

Venons-en donc à notre préamplificateur! Son utilité ne fait pas de doute face aux très petits signaux. Cependant beaucoup de récepteurs de construction radioamateurs n'incluent pas un tel étage de prémplification (Cf CDG2000 ou HBR2000). Peut être par raison de purisme? Car il est vrai q2ue les performances de dynamique vont se dégrader. Il est vrai aussi qu'un bonne antenne peut faire aussi bien qu'un bon préampli et que la sensibilité obtenue avec un préampli permet de mieux entendre le bruit naturel des bandes décamétriques, bien plus élevée qu'en VHF! Nous retrouvons ici la problématique fondamentale de l'optimisation de la réception, mais c'est un autre sujet de discussion. De toute façon, vu que le besoin est identifié, il ne coûte rien de rajouter dans une petite boite un préampli commutable, car on ne dispose pas toujours de la super antenne dans son jardin permettant d'être optimal en réception!

 

Le mélangeur

Le mélangeur est l'un des étages les plus critiques du récepteur. Pour garantir les performances de dynamique il doit posséder un très bon IP3 d'entrée. C'est pour cela qu'un mélangeur à haut niveau est utilisé ici. Il s'agit d'un mélangeur équilibré en anneau de référence SRA-1H de Minicircuits. Le niveau d'attaque de l'OL est de 17dBm, garantissant en théorie un IP3 de l'ordre de 25dBm. Mais attention, cet IP3 est réellement atteint que si le mélangeur est correctement terminé sur ces trois ports c'est à dire si il voie 50Ohms sur chacun quelque soit la fréquence. Il faut toujours se méfier des chiffres donnés par les fabricants car c'est derniers ont effectués leurs mesures avec des impédances de 50Ohms sur les trois ports, ce qui n'est pas toujours écrit. Et si cette condition n'est pas respectée, les qualités de linéarité du mélangeur se dégradent, voir la perte de conversion (qui est ici de l'ordre de 7dB).

Ainsi une attention toute particulière porte sur l'adaptation d'impédance des trois ports du mélangeur:

- port FI : utilisation d'un diplexeur

- port OL: atténuateur en PI pour tamponner réduisant par la même occasion une désadaptation provenant de l'ampli d'OL. On peut se permettre d'atténuer ici car on peut avoir de la réserve de puissance de l'ampli d'OL.

- port RF : celui que l'on oublie souvent! Un diplexeur est utilisé (voir plus haut la description) pour chaque filtre de bande. De plus les atténuateurs commutables sont disposés en sortie des filtres donc juste avant le mélangeur ce qui permet d'adapter encore mieux lorsqu'ils sont utilisés.

L'adaptation la plus difficile à réaliser est celle du port RF, néanmoins les simulations montrent que les diplexeurs permettent une très bonne adaptation sur les fréquences OL, FI et image.

Le mélangeur étant passif, il fait perdre environ 7dB impactant directement sur la sensibilité du récepteur mais c'est un moindre mal.

Notons qu'une solution très séduisante serait d'utiliser un mélangeur à réjection d'image car:

- de par son principe il offre une réjection sur la fréquence image

- comme il combine la puissance de l'image avec la fréquence FI recherchée, la perte d'insertion est plus faible (gain de 3dB théorique)

- avec une architecture employant deux mélangeurs en quadrature, l'IP3 est améliorée (de 3dB en théorie)

Malheureusement un tel mélangeur est difficile à réaliser car il faut appairer précisément les amplitudes et les phases de l'OL pour toutes les bandes et réaliser une combinaison tout aussi précise des sorties des deux mélangeurs.

 

Enfin des nouveaux designs apparaissent utilisant des commutateurs numériques commandées par un signal d'oscillateur local mis en forme en carré par des portes numériques (ce qui permet d'obtenir des quadratures de phase parfaites). Un seul mélangeur de ce type dépasse de loin les performances des mélangeurs classiques équilibrés en anneaux avec des IIP3 de l'ordre de 40dBm! (Cf QEX N°225 Juillet/Aout 2004 article "A doubly balanced "H-mode" mixer for HF" de IK4AUY). Dans ce cas l'étage limitant l'IP3 devient l'étage post-mélangeur. Cependant la dynamique d'intermodulation sera certainement encore limitée par le mélange réciproque donc... on en revient toujours au critère d'homogénéité du design: a quoi bon utiliser une tête HF présentant un IP3 de +40dBm si l'oscillateur local ne présente que des performances moyennes en bruit de phase? N'oublions pas que l'IP3 est une chose mais que le critère traduisant réellement la qualité du récepteur vis à vis des signaux qu'il a à traiter en utilisation courante est bien le critère de dynamique (faisant intervenir le plancher de bruit).

 

Ainsi donc pour conclure, vu les performances recherchées ici, un SRA-1H bien utilisé couvrira très bien notre besoin.

Le filtrage et l'amplification post-mélange

Le rôle de cet étage est de procurer du gain avant l'étage FI en masquant les pertes induites dans les étages précédents à savoir essentiellement les pertes issues des filtres de bande et du mélangeur. Cet étage a donc pour rôle essentiellement de fixer la sensibilité du récepteur. Cet étage d'amplification reçoit les signaux issus  de la sortie du mélangeur après passage dans le diplexer. Le diplexer a réalisé une fonction de filtrage passe bande éliminant la majorité des produits de mélange indésirables. Cependant le diplexer étant assez peut sélectif, un nombre important de signaux d'amplitudes très variés présents sur la bande se présentent en même temps sur cet étage d'ou des risques d'effets non linéaires.

Cet amplificateur est le dernier "rempart" vis à vis des signaux puissants adjacents aux signaux d'intérêts, il doit donc être conçu pour avoir une très bonne dynamique, tout en gardant un facteur de bruit assez faible. Les performances de cet étage sont responsables de la dégradation observé sur tous récepteurs sur leur dynamique lorsque la séparation fréquentielle diminue. La largeur fréquentielle correspond à la largeur du filtre entre la mélangeur et cet étage. C'est pour cette raison que dans beaucoup de récepteurs est diposé un "roofing filter" ou, en français, "filtre chapeau" qui a pour but de filtrer de façon la plus sélective possible les signaux arrivant sur cet étage d'amplification pour limiter le plus possible les produits non linéaires d'intermodulations provenant des signaux puissants sur la bande et les canaux adjacents. Les compromis de design sur ce filtre sont :

- sa largeur de bande qui doit être aaptée à la largeur du filtre FI utilisé pendant la réception. Le problème c'est que plusieurs bandes passantes sont possibles en fonction du mode: 2KHz pour la BLU, 500 Hz ou moins pour la CW, 12KHz pour la FM etc... il faudrait donc pour que le roofing filter soit optimal que sa bande passante soit changée à chaque mode, ce qui complique le design. Dans les transceiver du commerce le roofing filter est dimensionné pour la bande passante la plus large, ce qui n'est pas optimal.

- il doit présenter une faible perte d'insertion car ses pertes jouent directement sur la sensibilité du récepteur. Le problème est que si il est décidé qu'il soit très sélectif, de l'ordre de quelques KHz, la technologie impose qu'il soit à quartz. Or un filtre à quartz présente des pertes d'insertion non négligeables qui augmente lorsque la bande passante diminue. Par exemple un bon filtre à quartz de 3KHz de largeur de bande offre quelques dB de pertes, mais pour 500Hz ou moins ce peut être 10dB! 

Dans le design de notre récepteur, afin de rester simple et néanmoins efficace, le plus simple est de bénéficier du filtrage du diplexeur et d'utiliser un amplificateur le plus linéaire possible. Cet amplificateur est réalisé avec un U310 monté en grille à la masse et polarisé avec un courant de drain de 30mA. Ce type de montage est connu pour sa bonne linéarité. Le schéma est celui de F6CER.

L'oscillateur local

Le filtre FI

Les filtres FI proposés en option dans le commerce pour les transceiver sont onéreux. Les fabricants de filtre à quartz proposent des filtres très performants mais encore une fois ils coûtent très cher. La meilleur solution ici est de réaliser soi-même ses filtres à quartz.

Le plus important est de travailler avec des quartz taillés exactement sur la même fréquence. On peut tolérer jusqu'à 200Hz de différence dans la pratique pour les filtres BLU de 2 KHz de bande passante. L'idéal est de se procurer des quartz provenant du même lot de fabrication du même fabricant. Sinon deux solutions existent:

- acheter un lot de quartz et les trier en fréquence

- acheter des quartz d'horlogerie, un peu plus cher, mais taillés pour une fréquence très précise au hertz près.

C'est la deuxième solution que j'ai choisi avec des quartz taillés sur 8.867235 MHz. Avec un telle fréquence au Hertz près plus de problèmes de dispersion! Le seul petit problème c'est que sur le lot que j'avais commandé certains quartz étaient marqués "8.8672" ... du coup certains quartz se différentient de 1100 à 200Hz! Heureusement, pour des filtres BLU, ça ira quand même! 

Le design utilisé ici est le design en échelle, de loin le plus simple. Chaque filtre utilise 6 quartz.

Pour augmenter la largeur de bande du filtre, il faut diminuer les valeurs des condensateurs. En effet cela a pour effet d'augmenter le couplage entre les résonateurs (les quartz) et donc, comme pour deux circuit LC couplés, d'éloigner les fréquences de résonance. Pour diminuer la bande passante, c'est le contraire, mais attention aux pertes qui vont alors augmenter. Enfin l'impédance présentée aux deux extrémités du filtre est primordiale pour réduire l'ondulation.

Les courbes ci dessous montrent les réponses des deux filtres. L'ondulation reste raisonnable à +- 1dB. Le facteur de forme est compris entre 3 et 4. Il est sûrement possible de faire mieux avec 6 quartz mais au prix de beaucoup plus d'heures de mise au  point!

L'étage FI

Cet étage FI est intégralement réalisé selon la description de F6CER.

Le démodulateur

TBD!

Le filtrage et l'amplification audio

TBD!

Ce projet est en cours (depuis fort lontemps!). L'article sera donc complété au fur et à mesure.

Accueil | Station QO100 | Balise F1ZXK | Transverter 24GHz | Transverter 10GHz | S53MV | PA MRF286 | Parabole géodésique | Transceiver 

La dernière mise à jour de ce site date du mardi 15 décembre 2015