AM-Empfänger - DF9IE - Homepage

DF9IE
Menü
Direkt zum Seiteninhalt
Diese Seite befindet sich im Aufbau...



AM-Empfänger im Flugfunk
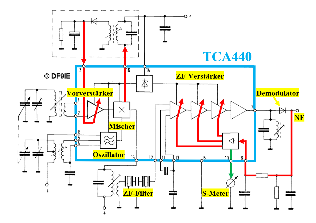
Blockschaltbild eines recht populären AM-Empfänger-ICs: TCA440
Bildvorlage: © SIEMENS
Blockschaltbild eines AM/FM-Empfänger/ZF-ICs von Toko:
Bildvorlage: © TOKO Inc.
Flugfunkgerät von YAESU
Bild: © DJ3UE



Diese Seite befindet sich im Aufbau...
Letzte Änderung am: 25.9.2025
Erstausgabe: Dez. 2000 – Neuauflage: Sept. 2022
Zurück zum Seiteninhalt